foto1
Stage Pro-sound
foto1
Stage Pro-lighting
foto1
Tube Amplifier
foto1
Disco Bar
foto1
Karaoke & Bistro Systems
e-mail: soundlightingvn@gmail.com
Phone: +84 903 923 527

MISCELLANEOUS ITEMS

Ai đang truy cập

We have 8 guests and no members online

03041822
Hôm nay
Hôm qua
Tất cả
192
460
3041822

11-10-2025 08:38

Đăng ký/đăng nhập

Welcome, Guest
Username: Password: Remember me

TOPIC: PRE TONE control HAY-DỄ -RẺ

Re: PRE TONE control HAY-DỄ -RẺ 06 Jun 2014 15:27 #2029

  • TDHien59
  • TDHien59's Avatar
  • Offline
  • Gold Boarder
  • Posts: 197
  • Thank you received: 28
  • Karma: 0
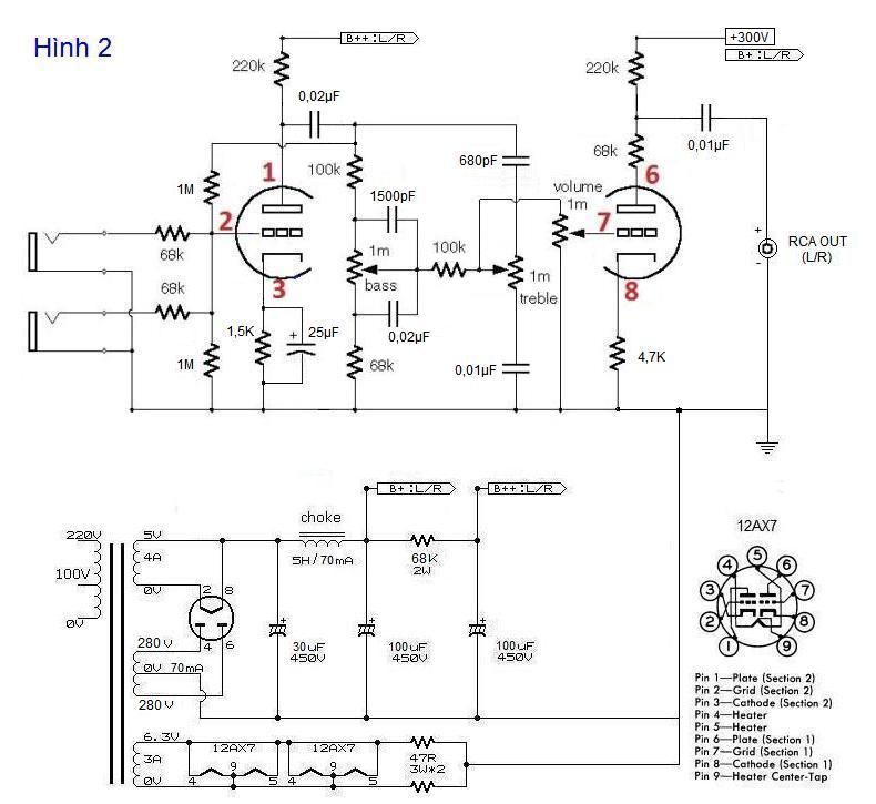
Ở hình 2, xin hỏi bác Phúc tại sao điện cao áp vào chân 1 và chân 6 của đèn lại qua nhiều trở vậy? Tôi muốn tách 2 đường này riêng rẽ như ở hình 1 thì có phải thay đổi điện trở hay giữ nguyên?
The administrator has disabled public write access.

Re: PRE TONE control HAY-DỄ -RẺ 07 Jun 2014 15:38 #2031

  • tuyenphuc
  • tuyenphuc's Avatar
  • Offline
  • Administrator
  • Posts: 536
  • Thank you received: 93
  • Karma: 9
Cứ thoải mái đi bạn, làm sao cũng được, tube amp dễ chịu lắm. Nhưng nếu bạn không rành về kỹ thuật, nên theo đúng sơ đồ. Chỉ khi nào bạn bị trục trặc khi test, chúng ta mới cùng mổ xẻ vấn đề.
The administrator has disabled public write access.

Re: PRE TONE control HAY-DỄ -RẺ 09 Jun 2014 13:18 #2032

  • TDHien59
  • TDHien59's Avatar
  • Offline
  • Gold Boarder
  • Posts: 197
  • Thank you received: 28
  • Karma: 0
Con tụ tại điểm C hình 2 có giá trị là 5pF hay 5uF vậy bác?
The administrator has disabled public write access.

Re: PRE TONE control HAY-DỄ -RẺ 09 Jun 2014 13:42 #2033

  • tuyenphuc
  • tuyenphuc's Avatar
  • Offline
  • Administrator
  • Posts: 536
  • Thank you received: 93
  • Karma: 9
Đó là tụ lọc nguồn nên tri số phải tính bằng mF. Bạn thấy nó có phân cực +/- kg? pF kg có phân cực.

Nguyên tắc, sau khi kéo điện trở để giảm nguồn, bắt buộc phải có tụ lọc xuống mass, bất cứ ở tầng nào. Trị số càng lớn càng tốt, nhưng ở đây chỉ xài cho 1 đèn nên có thể dùng trị số tối thiểu 5mF.
The administrator has disabled public write access.

Re: PRE TONE control HAY-DỄ -RẺ 09 Jun 2014 14:32 #2034

  • TDHien59
  • TDHien59's Avatar
  • Offline
  • Gold Boarder
  • Posts: 197
  • Thank you received: 28
  • Karma: 0
Cảm ơn bác Phúc, tôi sẽ sửa lại và gửi lên sau.
Như bác nói tụ lọc nguồn càng lớn càng tốt ngoại trừ tụ lọc ngay sau đèn nắn < 47uF thì các tụ còn lại phía sau Choke tôi có thể lắp tới 330uF cho B+, B++ được không?
The administrator has disabled public write access.

Re: PRE TONE control HAY-DỄ -RẺ 09 Jun 2014 16:12 #2035

  • tuyenphuc
  • tuyenphuc's Avatar
  • Offline
  • Administrator
  • Posts: 536
  • Thank you received: 93
  • Karma: 9
Bạn lại nghĩ ngược rồi, tầng tụ lọc đầu tiên mới cần có trị số điện dung, điện áp lớn nhất, vì nó chịu tải toàn bộ, sau đó mới tới những tầng sau. Điện dung thì bạn xài cả ngàn mF cũng OK, chỉ ngại vấn đề sẽ chiếm không gian (bình xăng xe bạn có thể cả ngàn lít, có sao đâu) và xả tụ sẽ lâu, khó khăn khi lắp ráp.

Sơ đồ bạn vẽ, ở tầng lọc đầu thiếu độ an toàn chịu điện áp. Với 350VAC, trong vài trường hợp, điện DC sẽ có lúc lên trên 500V, có thể nổ tụ, nhất là tụ TQ. Thường thì chỗ đó phải là tụ 525VDC, hơi khó kiếm, bạn có thể lấy 2 tụ 350V đấu nối tiếp, sẽ chịu được 700VDC, nhưng phải chấp nhận giảm ½ điện dung của từng con. Nhớ phải đấu điện trở 100-220K trên từng con để cân bằng điện áp giữa 2 con.
The administrator has disabled public write access.

Re: PRE TONE control HAY-DỄ -RẺ 09 Jun 2014 19:14 #2036

  • TDHien59
  • TDHien59's Avatar
  • Offline
  • Gold Boarder
  • Posts: 197
  • Thank you received: 28
  • Karma: 0
Tụ ngay sau đèn nắn bác chỉ cần dùng loại 150uF là đèn đã "xanh lè" rồi chưa cần tới ngàn uF đâu. Tôi dùng đèn 5U3C của Nga. Không biết tại sao?
The administrator has disabled public write access.

Re: PRE TONE control HAY-DỄ -RẺ 09 Jun 2014 21:36 #2037

  • tuyenphuc
  • tuyenphuc's Avatar
  • Offline
  • Administrator
  • Posts: 536
  • Thank you received: 93
  • Karma: 9
Tụ có điện dung lớn hay nhỏ, kg ảnh hưởng gì tới điện áp sẽ cao hay thấp, nó chỉ bình ổn điện thế sẵn có thôi. Tôi kg biết bóng Nga ra sao, nhưng nếu nó xanh là vẫn tốt, đỏ là có vấn đề. Miễn sao sau khi nắn vẫn đủ điện thế là được. Theo như mạch của bạn, 350VAC, ở điểm B+ phải là 450VDC.
The administrator has disabled public write access.

Re: PRE TONE control HAY-DỄ -RẺ 10 Jun 2014 14:03 #2038

  • TDHien59
  • TDHien59's Avatar
  • Offline
  • Gold Boarder
  • Posts: 197
  • Thank you received: 28
  • Karma: 0
Vẽ lại gửi nốt hình 2:
Ở sơ đồ này, giá trị của các tụ liên lạc khá nhỏ, không thông dụng, số lượng nhiều hơn so với sơ đồ 1.

Last Edit: 10 Jun 2014 14:09 by TDHien59.
The administrator has disabled public write access.

Re: PRE TONE control HAY-DỄ -RẺ 10 Jun 2014 16:08 #2039

  • tuyenphuc
  • tuyenphuc's Avatar
  • Offline
  • Administrator
  • Posts: 536
  • Thank you received: 93
  • Karma: 9
B+1 trên 300 đến 350VDC tiếng mới bén. B+2 giảm đi vài chục volt bằng điện trở. Bạn cứ ráp đi, tùy theo loại đèn, ăn dòng hơi khác nhau nên vẫn còn phải chỉnh trở cho đúng điện thế.

Tụ liên lạc của pre thường là từ .022 đến .047, thay đổi tí chút kg ảnh hưởng nhiều. Miễn sao 2 channel phải giống nhau.
The administrator has disabled public write access.
Moderators: 10
Time to create page: 0.163 seconds