foto1
Stage Pro-sound
foto1
Stage Pro-lighting
foto1
Tube Amplifier
foto1
Disco Bar
foto1
Karaoke & Bistro Systems
e-mail: soundlightingvn@gmail.com
Phone: +84 903 923 527

MISCELLANEOUS ITEMS

Ai đang truy cập

We have 3 guests and no members online

03041817
Hôm nay
Hôm qua
Tất cả
187
460
3041817

11-10-2025 08:34

Đăng ký/đăng nhập

Welcome, Guest
Username: Password: Remember me

TOPIC: PRE TONE control HAY-DỄ -RẺ

Re: PRE TONE control HAY-DỄ -RẺ 30 May 2014 02:23 #2007

  • 10
  • 10's Avatar
  • Offline
  • Moderator
  • Posts: 233
  • Thank you received: 46
  • Karma: 2
levan wrote:
Em chưa biết gì cả nếu bác cho em FILE linh kiện thì hay quá. Em gửi mua rồi lọ mọ làm theo hướng dẫn của bác :laugh:
Em tưởng bác còn bản tiết kế vỏ nữa :laugh:
Bạn chịu khó nhìn vào trong cái mạch có ghi chú cụ thể rõ ràng từng giá trị con tụ, con điện trở rồi đó.
lưu ý mạch trên là vẽ cho một kênh. kênh còn lại làm giống y chang là được.( dành cho người ngoại đạo) :P

Lưu ý thêm là chú ý giá trị votl cao áp cho tụ,phân cực và kg phân cực cho đúng...nếu sai ...BÙM MMMM... pháo bay đầy nhà. :laugh:
The administrator has disabled public write access.

Re: PRE TONE control HAY-DỄ -RẺ 30 May 2014 03:23 #2008

  • levan
  • levan's Avatar
  • Offline
  • Junior Boarder
  • Posts: 32
  • Thank you received: 1
  • Karma: 0
10 wrote:
levan wrote:
Em chưa biết gì cả nếu bác cho em FILE linh kiện thì hay quá. Em gửi mua rồi lọ mọ làm theo hướng dẫn của bác :laugh:
Em tưởng bác còn bản tiết kế vỏ nữa :laugh:
Bạn chịu khó nhìn vào trong cái mạch có ghi chú cụ thể rõ ràng từng giá trị con tụ, con điện trở rồi đó.
lưu ý mạch trên là vẽ cho một kênh. kênh còn lại làm giống y chang là được.( dành cho người ngoại đạo) :P

Lưu ý thêm là chú ý giá trị votl cao áp cho tụ,phân cực và kg phân cực cho đúng...nếu sai ...BÙM MMMM... pháo bay đầy nhà. :laugh:
Cảm ơn bác mai em tiến hành. Bác chịu khó vào oline nhé để em còn xin tư vấn.
The administrator has disabled public write access.

Re: PRE TONE control HAY-DỄ -RẺ 30 May 2014 15:07 #2011

  • tuyenphuc
  • tuyenphuc's Avatar
  • Offline
  • Administrator
  • Posts: 536
  • Thank you received: 93
  • Karma: 9
Chiều qua nóng quá đi làm vài ve, sáng nay vào thấy bạn 10 show hàng dữ quá. Tụ to đùng thế kia, chỗ đâu đặt. Chắc họ nghĩ càng lớn bán càng được giá. Amp stereo cần nhỏ gọn, kg xài cái này đâu, chỉ có dân DIY là chuộng.

Tôi có mười mấy con tụ đôi xịn, 200+200mF/500V, nhỏ gọn, amp PP bất kỳ chỉ cần 2 em này là đủ. Mắc quá, tôi kg dám xài nhưng cũng đáng đồng tiền.

Chụp bằng ĐT dỏm, xấu hoắc.


The administrator has disabled public write access.

Re: Pre Tone Control (HAY-DỄ -RẺ) 31 May 2014 14:53 #2020

  • TDHien59
  • TDHien59's Avatar
  • Offline
  • Gold Boarder
  • Posts: 197
  • Thank you received: 28
  • Karma: 0
tuyenphuc wrote:

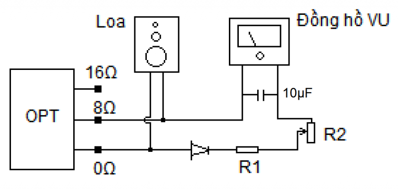
Mạch VU rất đơn giản. Bạn lấy điện thế AC từ ngã ra loa, cho qua 1 diode, qua 1 điện trở rồi đến biến trở làm cầu chia điện thế (≈ 500mVDC) cấp cho đồng hồ (gần giống như mạch bias cho bóng CS, chỉ khác chiều diode). Cho amp chạy rồi chỉnh biến trở mạnh yếu tùy thích. Nếu muốn kim đồng hồ nhảy đầm đầm thì thêm 1 tụ 10mF câu vào 2 cực đồng hồ. Xong. Tôi sưu tầm được 2 đồng hồ VU 14”, đặt trên đầu loa, vừa nghe nhạc vừa nhìn kim nhảy, tuyệt vời.

Theo hướng dẫn của bác Phúc tôi vẽ lại mạch cho đồng hồ VU, phiền bác xem giúp, chỗ nào chưa đúng để vẽ lại cho mọi người tham khảo. Bác cũng vui lòng cho luôn thông số của 2 điện trở R1, R2 và con Di-ot.
Cảm ơn bác nhiều.

Last Edit: 31 May 2014 14:57 by TDHien59.
The administrator has disabled public write access.

Re: Pre Tone Control (HAY-DỄ -RẺ) 31 May 2014 16:01 #2021

  • tuyenphuc
  • tuyenphuc's Avatar
  • Offline
  • Administrator
  • Posts: 536
  • Thank you received: 93
  • Karma: 9
Bạn vẽ có vài điểm chưa đúng:

& Diode nên lấy ở ngã 8Ω (ngã 0 bao giờ cũng xuống mass), khi đó chỉ cần 1 dây nối từ diode tới đồng hồ, dây kia là mass, lấy ở đâu đó bất kỳ.

& Tín hiệu đồng hồ nên lấy ở chấu giữa biến trở, diode đi vào chấu bìa, còn 1 chấu xuống mass. Bạn vẽ thiếu chân mass. Nhớ vẽ thêm phân cực của tụ, đồng hồ.

& Nếu gắn VU vào mặt máy, bạn khoan lỗ gắn biến trở ở dưới hay trên VU. Cưa thật ngắn cốt biến trở rồi cưa 1 đường vạch ngang ở đường kính, sao cho chỉ chỉnh được bằng tua vít, khỏi sợ ai đó vặn bậy bạ.

Thông số điện trở tùy thuộc vào CS amp và loại đồng hồ nữa. Tôi cho số trung bình: Nếu bạn xài biến trở 10K, thì khi R là 50K là mạch chia 6. Amp của bạn thường nghe là 10VAC (10watt), biến trở sẽ có dao động từ 0 đến 1,8VDC. VU tốt có độ nhậy 500mV, như vậy là vừa. Bạn thay đổi R sao cho khi vặn biến trở kim lên đầm, kg vọt lên ào ào là được.

Diode thứ nào cũng được, thường là 1N400x cho dễ kiếm.

Tụ gia giảm từ 1 =>10mF tùy bạn muốn kim nhảy nhanh hay đầm.

Khuyến cáo: Amp nên có đồng hồ VU để tránh amp ra CS tối đa. Đôi khi do jack RCA lỏng, mối tiếp giáp kg tốt, hay vì lý do khác, sẽ sinh ra tín hiệu cao tần > 20KHz. Tai bạn kg nghe được, nhưng amp (nhất là tube-amp) nhận được sẽ khuếch đại lên CS tối đa. Kết quả sẽ cháy loa. Nếu có đồng hồ VU, nó sẽ nhận được, khi đó nó lút kim, bạn thấy ngay. Đa số việc cháy loa treble là tại nguyên nhân này.
The administrator has disabled public write access.

Re: Pre Tone Control (HAY-DỄ -RẺ) 02 Jun 2014 21:15 #2023

  • tuyenphuc
  • tuyenphuc's Avatar
  • Offline
  • Administrator
  • Posts: 536
  • Thank you received: 93
  • Karma: 9
Lần này vẫn còn sai, R1 nối ở giữa diode và R2, kg phải ở dây mass.

Khi thử lần đầu, nếu kim mạnh hay yếu quá, bạn có thể gia giảm bằng cách đổi diode sang cực 16 hay 4Ω.
The administrator has disabled public write access.

Re: Pre Tone Control (HAY-DỄ -RẺ) 03 Jun 2014 13:11 #2025

  • TDHien59
  • TDHien59's Avatar
  • Offline
  • Gold Boarder
  • Posts: 197
  • Thank you received: 28
  • Karma: 0
tuyenphuc wrote:
Lần này vẫn còn sai, R1 nối ở giữa diode và R2, kg phải ở dây mass.

Khi thử lần đầu, nếu kim mạnh hay yếu quá, bạn có thể gia giảm bằng cách đổi diode sang cực 16 hay 4Ω.





(Chú ý: Mạch này chỉ chạy đúng khi chấu 0Ω của OPT cũng xuống mass.)
Last Edit: 05 Jun 2014 14:04 by tuyenphuc.
The administrator has disabled public write access.

Re: PRE TONE control HAY-DỄ -RẺ 04 Jun 2014 21:06 #2026

  • TDHien59
  • TDHien59's Avatar
  • Offline
  • Gold Boarder
  • Posts: 197
  • Thank you received: 28
  • Karma: 0
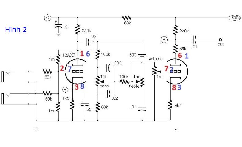
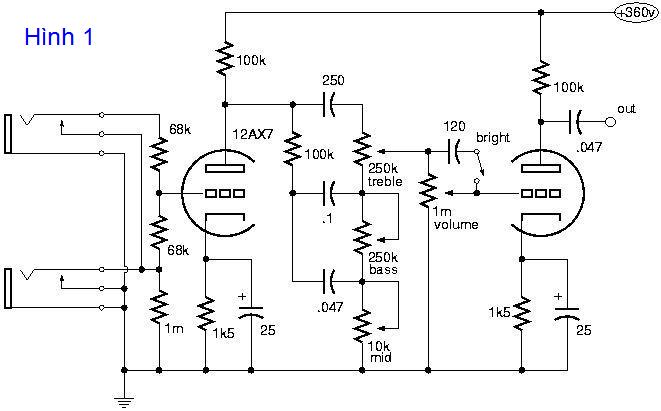
Bác Phúc có thể chỉ giúp cách xác định trở kháng ra của hai mạch pre đèn bên dưới được không?
So sánh ưu và nhược điểm của hai mạch này?
Cảm ơn bác.





The administrator has disabled public write access.

Re: PRE TONE control HAY-DỄ -RẺ 05 Jun 2014 14:05 #2027

  • tuyenphuc
  • tuyenphuc's Avatar
  • Offline
  • Administrator
  • Posts: 536
  • Thank you received: 93
  • Karma: 9
Chuyện này tôi đã nói khá nhiều trong bài viết trang ngoài và rải rác trong forum này.

Hai mạch này đều là kinh điển, gần giống nhau, chỉ khác nhau ở phần tone, đại diện cho 2 loại. Dĩ nhiên, khi vặn tone, hai loại hiệu ứng sẽ khác nhau khá nhiều, lựa chọn mạch nào tùy theo thiết bị in và output ra sao, và cả ý thích nữa.

Mạch trên chuyên dùng cho guitar nên độ gia giảm tần số rất mạnh, có thể nói là hỗn, tuy nhiên nếu chỉnh nhẹ tay, vẫn nghe nhạc được. Có nhiều người lại thích nghe loại này.

Mạch dưới là tone baxandale cơ bản, gia giảm đầm hơn, thích hợp cho nghe nhạc. Nếu ráp đúng, trên lý thuyết, khi biến trở tone nằm vị trí giữa, tín hiệu sẽ giống nguyên bản, kg bị thay đổi âm sắc. Bạn có thể thêm biến trở mid vào, bằng cách ráp giống y biến trở bass, chỉ cần thay trị số 2 con tụ dính theo nó. Bạn nên xử dụng BT toàn bộ là 500K, 1M chỉ effect ở đoạn đầu.

Còn 1 loại mạch tone nữa, cũng là baxandale nhưng gia giảm bằng cách lấy tín hiệu hồi tiếp. Sơ đồ tôi đã post ngay trong topic này, ở những trang trước.

Tôi rất lười nhớ, tính toán công thức, chỉ biết đọc và hiểu, khi nào cần thì dở tài liệu. Xin mời bạn nào đó trả lời câu hỏi về trở kháng dùm.
Last Edit: 05 Jun 2014 14:10 by tuyenphuc.
The administrator has disabled public write access.

Re: PRE TONE control HAY-DỄ -RẺ 05 Jun 2014 14:30 #2028

  • TDHien59
  • TDHien59's Avatar
  • Offline
  • Gold Boarder
  • Posts: 197
  • Thank you received: 28
  • Karma: 0
Trong lúc chờ đợi tính toán trở kháng ra cho từng mạch, tôi xin vẽ lại chi tiết cho dễ hiểu, trước tiên là hình số 1. Trong quá trình vẽ lại, kiến thức chuyên ngành không có nên sẽ có phần không đúng, rất mong bác Phúc sửa giúp như phần mạch điện cho đồng hồ VU.
Cảm ơn bác trước.
Sau đây là hình số 1, vẽ chi tiết.


The administrator has disabled public write access.
Moderators: 10
Time to create page: 0.247 seconds