foto1
Stage Pro-sound
foto1
Stage Pro-lighting
foto1
Tube Amplifier
foto1
Disco Bar
foto1
Karaoke & Bistro Systems
e-mail: soundlightingvn@gmail.com
Phone: +84 903 923 527

MISCELLANEOUS ITEMS

Ai đang truy cập

We have 3 guests and no members online

03041768
Hôm nay
Hôm qua
Tất cả
138
460
3041768

11-10-2025 04:58

Đăng ký/đăng nhập

Welcome, Guest
Username: Password: Remember me

TOPIC: PRE TONE control HAY-DỄ -RẺ

Re: PRE TONE control HAY-DỄ -RẺ 21 Jul 2014 22:04 #2092

  • tuyenphuc
  • tuyenphuc's Avatar
  • Offline
  • Administrator
  • Posts: 536
  • Thank you received: 93
  • Karma: 9
Mạch này tôi chưa ráp bao giờ nên kg có ý kiến. Xét toàn bộ thì mạch này out katod, gain sẽ bị yếu nên phải thêm 1 đèn, âm sắc sẽ khác với mạch bình thường. Đèn AU mở đầu mà chạy volt 250 sẽ bị tối.

Nói chung, đèn rất dễ thương, ráp sao cũng chạy, nhưng nếu bạn chưa ráp nhiều, thiếu kinh nghiệm thì nên chọn những schema kinh điển, dễ ráp. Nếu schema lạ, bạn ráp có bị gì thì kg ai có thể tư vấn cho bạn được.

Nếu bạn muốn tone feedback thì ráp theo schema tôi đã post ở topic này, page 8. Nó là của hãng Dynaco, đơn giản, ai ráp cũng chạy tốt, đã chứng thực toàn cầu. :cheer:
The administrator has disabled public write access.

Re: PRE TONE control HAY-DỄ -RẺ 22 Jul 2014 12:59 #2093

  • TDHien59
  • TDHien59's Avatar
  • Offline
  • Gold Boarder
  • Posts: 197
  • Thank you received: 28
  • Karma: 0
Tôi thấy một số mạch Pre Tone Control chỉ có vài ba cái Volume chỉnh âm sắc nhưng thiếu cái Volume tổng (Master Volume). Như hình vẽ trên nếu ta muốn thêm Volume tổng vào mạch thì có được không? Và được thì thêm vào chỗ nào?
The administrator has disabled public write access.

Re: PRE TONE control HAY-DỄ -RẺ 22 Jul 2014 21:11 #2094

  • tuyenphuc
  • tuyenphuc's Avatar
  • Offline
  • Administrator
  • Posts: 536
  • Thank you received: 93
  • Karma: 9
Chạy tone feedback khó thể cho volume vào mạch, nhưng bạn vẫn có thể đặt volume ở ngay ngã vào (như Dynaco) hay ở ngã ra output cũng được. Đặt ở chỗ nào cũng có thể điều chỉnh âm lượng, tuy nhiên nếu đặt ở giữa mạch sẽ cân bằng cấu trúc gain hơn.
The administrator has disabled public write access.

Re: PRE TONE control HAY-DỄ -RẺ 22 Jul 2014 21:35 #2095

  • TDHien59
  • TDHien59's Avatar
  • Offline
  • Gold Boarder
  • Posts: 197
  • Thank you received: 28
  • Karma: 0
Vậy bác giúp em cho cái Volume Master vào giữa mạch và xin hỏi bác trị số của Volume này là bao nhiêu KΩ ?
The administrator has disabled public write access.

Re: PRE TONE control HAY-DỄ -RẺ 22 Jul 2014 22:06 #2096

  • tuyenphuc
  • tuyenphuc's Avatar
  • Offline
  • Administrator
  • Posts: 536
  • Thank you received: 93
  • Karma: 9
Mạch này kg cho phép đặt volume ở giữa vì sẽ ảnh hưởng đền tổng trở, đổi âm sắc, nếu được họ đã vẽ cho bạn rồi. Chỉ được đặt ở ngã in hay out thôi. biến trở trung bình là 500K.
The administrator has disabled public write access.

Re: PRE TONE control HAY-DỄ -RẺ 30 Jul 2014 03:36 #2119

  • mduc2004
  • mduc2004's Avatar
  • Offline
  • Fresh Boarder
  • Posts: 16
  • Karma: 0
Anh Phúc ơi tôi muốn 1 mạch có tre-bass dùng biến trở 100 hoạc 250K a giúp được không ạ . cảm ơn anh
The administrator has disabled public write access.

Re: PRE TONE control HAY-DỄ -RẺ 30 Jul 2014 15:50 #2120

  • tuyenphuc
  • tuyenphuc's Avatar
  • Offline
  • Administrator
  • Posts: 536
  • Thank you received: 93
  • Karma: 9
Mạch nào cũng có thể thay đổi trị số biến trở, dao động từ 250K đến 1 M. Dùng trị số lớn, effect sẽ mạnh điểm đầu hơn khi vặn và ngược lại trị số nhỏ, effect sẽ đầm hơn, có thể vặn thoải mái từ 0 đến 10. Vì vậy 500K là mức trung bình, lớn hay nhỏ quá sẽ ảnh hưởng tới tổng trở của đèn.

Bạn nghiên cứu kỹ sẽ thấy, đôi khi cùng 1 schema nhưng có thể có nhiều trị số biến trở, đó là do ý thích của người dùng.
The administrator has disabled public write access.

Re: PRE TONE control HAY-DỄ -RẺ 30 Jul 2014 18:58 #2121

  • TDHien59
  • TDHien59's Avatar
  • Offline
  • Gold Boarder
  • Posts: 197
  • Thank you received: 28
  • Karma: 0
mduc2004 wrote:
Anh Phúc ơi tôi muốn 1 mạch có tre-bass dùng biến trở 100 hoạc 250K a giúp được không ạ . cảm ơn anh

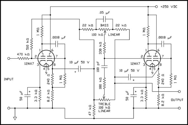
Anh thử mạch này coi, khá đơn giản. Còn hay dở thì phụ thuộc từng người. Còn nếu anh muốn lắp mạch Pre có đủ 3 dải Bass-Mid-Treble thì anh coi mạch tôi gửi ở trang trước dùng 3 bóng cho 2 kênh. Tôi đang kiếm linh kiện để lắp mạch đó. Anh có hứng thú thì chúng ta cùng lắp.



Hoặc mạch này nhưng tốn 4 bóng 12AX7 cho 2 kênh, dùng Volume 100K.


Last Edit: 30 Jul 2014 19:14 by TDHien59.
The administrator has disabled public write access.

Re: PRE TONE control HAY-DỄ -RẺ 31 Jul 2014 22:14 #2122

  • mduc2004
  • mduc2004's Avatar
  • Offline
  • Fresh Boarder
  • Posts: 16
  • Karma: 0
Cảm ơn cả nhà. tôi sẽ thử. trước hết tôi sẽ chọn mạch trên theo bạn TDHien 59 nhé còn mạch dưới tính sau vì chưa biết có hơn nhiều không nhưng ít nhất tốn thêm 2 bóng
The administrator has disabled public write access.

Re: PRE TONE control HAY-DỄ -RẺ 01 Aug 2014 12:53 #2123

  • TDHien59
  • TDHien59's Avatar
  • Offline
  • Gold Boarder
  • Posts: 197
  • Thank you received: 28
  • Karma: 0
mduc2004 wrote:
Cảm ơn cả nhà. tôi sẽ thử. trước hết tôi sẽ chọn mạch trên theo bạn TDHien 59 nhé còn mạch dưới tính sau vì chưa biết có hơn nhiều không nhưng ít nhất tốn thêm 2 bóng

Anh lắp Pre thì chú ý làm phần nguồn thật tốt để tránh ù xì.
Với mạch trên thì yêu cầu 3 tụ liên lạc không phân cực loại tốt, 1 tụ hóa thoát ka-tốt loại khá, còn trở thì lắp loại nào cũng được từ 1W-3W cho lành. Phần đấu volume anh nhớ chân số 3 (CW) ở bên tay trái hình vẽ.
Chúc anh thành công. Nếu anh làm nguồn và vỏ máy rồi thì lắp 1 buổi là xong.
The administrator has disabled public write access.
Moderators: 10
Time to create page: 0.234 seconds