Hi Chú Phúc.
Thấy Chú viết VU to, cháu "nhức cái răng" quá

. 14" Chú có toàn hang độc. Cháu không dám "chạy đua vũ trang" với Chú rồi

cái VU, mình hỏi mấy người bán trong sạp họ biết không ? hay mang cái hình ra cho họ xem.
Sáng đi mua điện trở, hỏi có bán điện trở màng than không, hichic bị chửi... và nói câu lạnh tanh : bán mấy cái đó, có mua thì mua. mà nhìn thấy màu xám xám, có 3 vạch, to to, chắc lại 2W, nên kg biết có mua xài đúng tiêu chí kg ?
Có qua 97 Trương Định, thì thấy có loại Rikken màu nâu nâu cũng 3 vạch, nhưng lựa hoài, không thấy đúng trị số, nên về

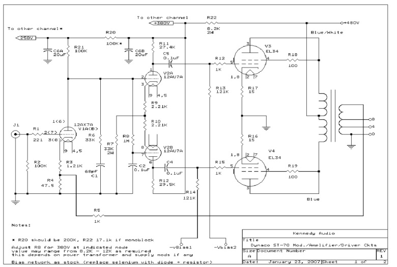
À Chú, cái tụ cháu đánh mũi tên (SCR MPK 0.1uF 630V). Có làm tụ lien lạc được không? thấy bán 40k. mua 1 cái về đo chân để tạo chân cho Layout
Trong các Tụ sau, thì tụ nào làm tụ lien lạc ngon nhất. Vì tụ giấy trong dầu, cháu thua, tìm kg ra
1. Superior Z-cap (300k/1 cái)
2. WIMA MPK 10 (15k/1 cái)
3. SCR MPK (40k/ 1 cái)
4. Tụ kẹo... bí thì dung vì dễ mua
Thật ra cháu hiểu, do cháu không rành, nên cứ đòi hỏi gì mình có thể mua, và hay có suy nghĩ mua hết khả năng (kinh phí) mình có thể thì tạm yên tâm cho chính mình. Nên Chú tư vấn chút nữa nhé