foto1
Stage Pro-sound
foto1
Stage Pro-lighting
foto1
Tube Amplifier
foto1
Disco Bar
foto1
Karaoke & Bistro Systems
e-mail: soundlightingvn@gmail.com
Phone: +84 903 923 527

MISCELLANEOUS ITEMS

Ai đang truy cập

We have 22 guests and no members online

03041554
Hôm nay
Hôm qua
Tất cả
384
357
3041554

10-10-2025 21:11

Đăng ký/đăng nhập

Welcome, Guest
Username: Password: Remember me

TOPIC: Dynaco St70

Re: Dynaco St70 09 Jan 2014 14:55 #1386

  • ngvtanhb
  • ngvtanhb's Avatar
  • Offline
  • Gold Boarder
  • Posts: 218
  • Karma: 0
Hi Anh Phúc.

Cám ơn anh thêm tư vấn để em nắm bắt tốt về những định nghĩa kinh điển trong kỹ thuật âm thanh.
Em đã quyết định chọn Mạch công suất như hình em post ở trang này. Và mạch PreAmp của anh @10 bên dưới.

Em đã gửi email tới Triode USA để đặt 2 biết thế xuất âm, 1 biến thế nguồn, 1 choke. Họ báo giá 495$, tiền Shipping về HCM 758$. Tiền Shipping cao thì em nhờ bạn bên Mỹ lấy hàng mang về luôn cũng được. Khi bạn em lấy hàng bên Mẽo thì họ gửi về theo người thân của họ, thì mình bo 100$ là họ vui rồi.
Em biết ở HCM có nhiều nới bán biến thế xuất âm tự quấn. EM cũng chưa kinh nghiệm nên còn lăng tăng tý về chất lượng. Biết rằng em chỉ là người nghe nhạc xoàn, thích qua lá cành chứ chẳng cao siêu gì về âm , ngay cả cái bộ Karaoke Cali của em mua từ năm 2005 mà em còn khen nghe được nữa mà :).
Nên anh có thể tư vấn về chất lượng biến thế tự quấn có chơi được không, 8-10 là em ok rồi ? dĩ nhiên em biết đặt Triode thì ngon, đẹp, nhưng biến thế tự quấn ở HCM nghe cũng bá cháy bồ choét. thì em muốn mua ở HCM để có hàng chơi liền.
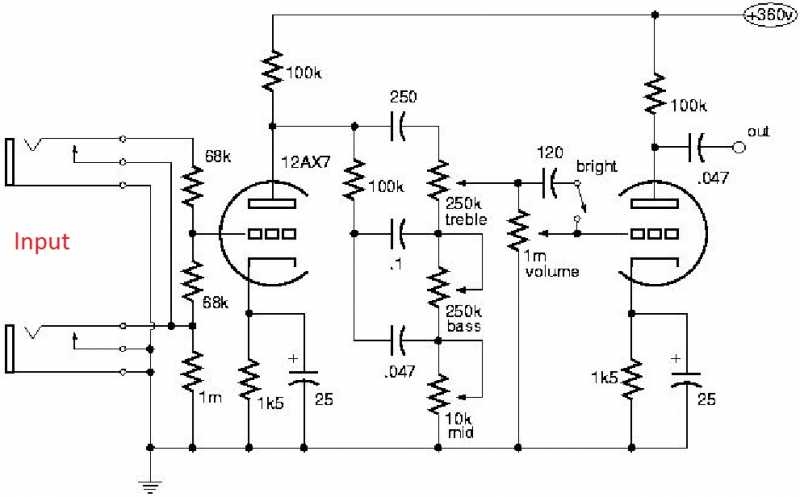
Bên dưới là hình preamp em trích lại của anh @10. trong đó em có đánh số (1), (2), (3) màu đỏ. Anh xem trong 3 cái biến trở cái nào là : Bass, Trebl, Volum. chẳng hạn (1) bass, (2) Volum, (3)trebl có đúng không, anh nghía sơ qua, cho em biết với nhé.

Ah, sao em không thể xóa CMNT của em khi em muốn xóa bớt một vài CMNT thừa nhỉ :blush:
Attachments:
The administrator has disabled public write access.

Re: Dynaco St70 09 Jan 2014 16:28 #1387

  • tuyenphuc
  • tuyenphuc's Avatar
  • Offline
  • Administrator
  • Posts: 536
  • Thank you received: 93
  • Karma: 9
Nhập ở Mỹ thì chỉ mua 2 cục OPT thôi, chất lượng AT tùy thuộc 2 cục này, BT nguồn quấn được rồi, chất lượng tương đương. Vả lại giá cục BT ở Mỹ mắc hơn 2 cục OPT vì nó lớn, nặng ký.

Em có thể hỏi chi tiết pre-amp trực tiếp với bạn 10, lòng vòng ở box rao vặt có số phone của bạn ấy, em tìm và gọi vào forum đi.

Cúp điện từ sáng, đang xài 3G, laptop gần hết pin rồi có gì chiều nói tiếp.
The administrator has disabled public write access.
The following user(s) said Thank You: ngvtanhb

Re: Dynaco St70 10 Jan 2014 21:18 #1388

  • ngvtanhb
  • ngvtanhb's Avatar
  • Offline
  • Gold Boarder
  • Posts: 218
  • Karma: 0
Hi anh Phúc.

Đã order 2 cái OPT của Mẽo qua tết ta sẽ về tới nơi theo đường mang hộ.
Nhưng giờ máu quá, máu không chịu nẩu luôn :) . Nên mấy ngày nay, lăn lộn đã tìm ra chỗ bán opt, trans, choke quấn ở hcm. Nên giờ quyết định giao việc cty cho người khác làm :) , giờ xoắn vào cho cái Ampli thôi kaka.

Anh Phúc, anh nghía qua cái preamp anh up (trời anh up sắn thế mà không thấy, giờ thấy mạch của anh có bass,treb, volum là kết ngay, nhưng còn lăng tăng tý) giải thích hộ giúp em để đả thong kinh mạch mà ngồi chạy layout cho nó sướng, chứ mù mờ, chả biết kéo route thế nào cả :(

1. Ngõ vào Input này là 1 kênh kiểu Socket gì? em không biết. Nếu là socket bình thường như loa vi tính (socket hoa sen ý) thì cắt mạch sao hả anh ?
2. Biến trở chỉnh Mid ý nó là gì, có phải là nút chỉnh Balance không ? Em chả biết nó để làm gì, nó khác Bass,Treb là gì ?
3. Công tắc Bright (tươi, rực rỡ). có phải là khi đóng công tắc na lại, thì một phần tín hiện qua Tụ làm cho chat âm nó sống động hơn không ? Ý nghĩa của công tắc Bright.



Với lại em muốn có Ampli đèn, em thay 1 cặp Loa mới, ca Loa em chon vừa mắt là : Loa DS-97C (hình bên dưới). Có độ nhạy 92dB.



Như vậy, khi ráp bộ Ampli có : Preamp như anh chỉ dẫn, Powamp như hình em "kết" có nói trước, Thì có thể kết nối được với bộ Loa DS-97C này không. Mong anh cho lời khuyên. Nếu tầm Loa dưới 15tr, thì Nên chon cặp Loa nào, sào Ampli đèn có công suất âm : 20 - 30W là phù hợp nhất.
The administrator has disabled public write access.

Re: Dynaco St70 10 Jan 2014 23:23 #1389

  • tuyenphuc
  • tuyenphuc's Avatar
  • Offline
  • Administrator
  • Posts: 536
  • Thank you received: 93
  • Karma: 9
Máu quá nhỉ, mới nói là làm liền, may ra kịp tết có cái nghe, ít nhất phải được cái pre. Cái pre trong hình tôi ráp chỉ 1 ngày là xong, sáng khoan, chiều ráp.

Em liên lạc với bạn 10, nhờ quấn BT luôn, nếu có thể quấn luôn cạp OPT, 30w nhẹ tiền thôi, qua tết thay đồ xịn để so sánh. BT nguồn dòng cao thế khoảng 250mA, 6v3 khoảng 12 A là đủ. Bạn ấy cũng có mớ linh kiện nữa.

1/ Mạch này chuyên dùng cho đàn guitar nên jack vào là TRS 1/4inch (6ly). Cũng vì cho guitar nên effect tone rất mạnh và hỗn, treble chỉ số 2 là nghe khét lẹt. Em nghe nhạc nên ráp mạch pre khác (cũng nàm chung bài viết) có tone loại baxandale nhẹ nhàng hơn. Sau này có thể đổi lại mấy hồi.

2/ Mid là midle hay medium là bang tần trung, giữa bass và treble. Mạch baxandale ko cần tone này, vì nếu nâng bass-treble cùng lúc, giảm vol, dĩ nhiên tiếng mid sẽ bị tụt xuống, và ngược lại.

3/ SW bright là tiếng sáng lên, ở tần số thật cao.

Ráp pre ko cần mạch in, chỉ khi ráp biến trở đôi hơi khó làm một chút. Cứ như hình chụp trong bài viết, tụ, trở phần tone gán thảng lên biến trở, linh kiện khác dùng trạm.

Đã chơi tube amp thì khỏi tính công suất loa. Chấp loa mấy tram watt luôn, chỉ cần mở chừng 10 watt 1 bên là hàng xóm nghe nhạc ké luôn, loa nhỏ coi chừng đứt loa. Đây là điều đạc biệt của tube-amp, tôi cũng chưa tìm ra lời giải. Hồi trước, chỉ cần amp 100w, tôi cho cả hội trường, rạp 700 người nghe ca nhạc, AT nghe lồng lộng..

Em chọn loa nào cũng được, loa mác tiền thì nó kêu hay và ngược lại. Tôi ko rành về loa Hifi.

Keyboard type mới bị hư mất dấu á, em chịu khó đọc nhé.
The administrator has disabled public write access.
The following user(s) said Thank You: ngvtanhb

Re: Dynaco St70 15 Jan 2014 01:17 #1391

  • ngvtanhb
  • ngvtanhb's Avatar
  • Offline
  • Gold Boarder
  • Posts: 218
  • Karma: 0
Hi Anh Phúc

Heeee , anh. "Đại gia" hay nói ăn chơi cũng lắm công phu. Em thấy quả không sai anh ạ.
Mấy ngày nay, tìm vật tư, vất vả thật . Nhưng giờ có được những vật tư (đèn El34 - 2 cái, 12AU - 2 cái, 12AX - 1 cái. 2 biết thế xuất âm. Made in Nhattao. 1 biến thế nguồn có 1 chùm ngõ ra, tá lả túa lủa :angry:
Biến thế nguồn của em, có các mức điện áp ra (OUT) như sau : Quấn cách ly hết. Mê ly luôn :laugh:

5V : 1 cuộn (đốt tim ống nắn)
6,3V : 2 cuộn (đốt tim ống đẩy kéo)
330V : 1 cuộn (có điểm 0v chính giữa - tạo cao áp vào biến thế xuất âm)
12,6V : 1 cuộn
60V : 1 cuộn (nắn điện áp âm để chỉnh BIAS, nghe nói thế :( )

Em không biết 12,6V để làm gì. lang thang trên nét thì nghe nói để đối tim ống cho tần đầu (tần lái). Em thắc mắt, sao tang này không đốt tim bằng 6,3V mà phải 12,6V hả anh.
Với lại, nghe gian hồ đồn, đốt tim đèn bằng cách Nắn ra DC sẽ không bị ù. Thực tế em kg biết Nắn DC nối chân tim nào của Ống mà +DC và -DC.
Anh cho em lời khuyên nhé.
Bắt đầu em tìm cách chạy mạch in cho phần nguồn. Với phần nguồn thì ở chỗ làm có quá nhiều tụ cao áp cho phần lọc DC tháo từ mấy nguồn xung hư của mấy máy cơ khí ra. (có nhiều tụ giá trị hàng nghìn Micro (3300u, 4700u,6800u toàn là áp 450V, Trong khi em thấy mạch nguồn của Dynaco thường vài chục Micro. Như vậy em gắn vài tụ nghìn Micro có ảnh hưởng gì tới âm thanh không anh.
Mong nhận tư vấn từ anh
The administrator has disabled public write access.

Re: Dynaco St70 15 Jan 2014 16:13 #1392

  • tuyenphuc
  • tuyenphuc's Avatar
  • Offline
  • Administrator
  • Posts: 536
  • Thank you received: 93
  • Karma: 9
Hì! Còn có câu “Ăn chơi là phải tốn kém” nữa đó. Cái này mới đáng sợ. Sang dòng SE nó ngốn tiền bóng đèn lắm.

BT nguồn bắt buộc phải cách ly, ko thôi giật chết người sao. Đèn 12Axx đốt tim 12v6 (2 chân 4-5) nhưng có chân giữa là chân 9 nên nếu chập chân 4-5 thì nó với chân 9 sẽ nối với 6v3. Mã số đèn, số đứng đầu chỉ thị điện thế đốt tim. Nếu ngã 6v3 đủ cường độ, > 10A, thì tất cả đèn đấu chung 1 nguồn 6v3 cho gọn.

Đèn thông thường như của em ko cần phải đốt tim bằng DC vì loại đèn này tim đèn độc lập, chỉ có nhiệm vụ nung nóng. Chỉ có loại đèn CS SE 4 pin, vì tim đèn cũng là cathode nên đốt DC tốt hơn 1 chút, ko cần mạch chỉnh độ ù. Em thu thập thông tin nhiều quá, coi chừng “Tẩu hỏa nhập ma” đó em.

Dĩ nhiên tụ lọc nguồn có điện dung càng cao càng tốt, nhưng cũng có giới hạn. Điện dung lớn quá thì kích thước cũng lớn theo, chỗ đâu mà chứa. Thứ 2 là nó sẽ giữ điện thật lâu xả, trong khi lắp ráp lỡ chạm vào, giật ko chết nhưng đau lắm. Xả tụ trực tiếp bằng cách nối tắt, nó nổ như pháo đại.

Em ra chợ Vĩnh Viễn, lục tìm mấy board BT switching của Nhật về xả lấy tụ. Mỗi board khoảng trăm ngàn xả được 10 con tụ 330mF/350V, đem về đấu nối tiếp 2 con làm 1 thành ra 165mF/700V (nhớ đấu trên mỗi tụ 1 điện trở 220k/2w), amp nào cũng xài được. Tôi thường xài loại này cho rẻ, tụ hóa Nhật rất tốt.

Rằm tháng chạp rồi mà giờ này còn loay hoay, bộ ko muốn ăn tết hả? Em chưa nắm được khái niệm của tube-amp, còn nhiều cái nhiêu khê lắm. Nếu cần, chiều tối ghé nhà tôi, đi làm vài ve, tôi tư vấn trực tiếp cho em mới thông nổi, ở đây viết ra ko hết. Số phone tôi ở About Me.
The administrator has disabled public write access.
The following user(s) said Thank You: ngvtanhb

Re: Dynaco St70 16 Jan 2014 17:00 #1393

  • ngvtanhb
  • ngvtanhb's Avatar
  • Offline
  • Gold Boarder
  • Posts: 218
  • Karma: 0
Hi Chú Phúc.
Có xem hình của Chú,(nhìn Chú phong lưu nhỉ). về tuổi tác ngoại hình Chú Phúc đáng tuổi Cha, Chú rồi. Nhưng ở diễn đàn công cộng, cho phép cháu xưng hô Anh/em cho mang tính cộng đồng nhé, Dịp nào gặp nhau (chắc chắn rồi), làm vài ve, thì xưng hô chuẩn mực sẽ khác nha Chú.
Cám ơn Chú cởi mở để Cháu có niềm tin, khi cần được tư vấn trực tiếp, Thật thú vị.

Chú nhắc mới nhớ. Dạo này loay hoay ba cái linh kiện ampli này, Dzợ con giận hay sao ấy mà tối nào cũng lên võng nằm đu đưa, chả mần ăn gì được Chú ơi :woohoo:
Với lại. Cháu cũng đang khá bận rộn đề tìm và mua đầy đủ linh kiện khac cho đúng sơ đồ mạch, tong hợp nhiều thắc mắt, sẽ có dịp nhờ Chú tư vấn một bữa để về mạnh tay mà "chiến" :)
Thật sự, cháu trước giờ chưa bao giờ đọc sơ đồ mạch ampli nào, kể cả sơ đồ ampli sò thấy nó nhanh nhảng trên mạng. Nên cũng mù tịt. Thiệt ra ngề điện của Cháu chỉ biết mấy cái, rờ-le, công tắc tơ,,,,, thôi. Nên nhiêu khuê lắm Chú ạ.
Cháu ở Bình Tân, nên nghe Chú bảo qua Nhà CHú tư vấn cho, Cháu thích chạy qua cái rẹt, mà Như CHú nói, tết nhứt tới nơi, rồi mấy bữa nay, săn lung linh kiện, nhiều lúc .... "chân thấp, chân cao" mới dám về nhà. Mà về nhà cũng phủ đầu 1 câu "Mẹ mày đâu" mới dám bước dzô nhà Chú ơi :woohoo:
Qua tết, cháu gặp Chú 1 bữa nhé. VỚi lại, để tìm hiểu them về ampli, mạch của ampli để chú nói cháu còn hiểu, cứ nếu kg, chú nói cháu kg hiểu, hỏi lại Chú giận :sick: là chết.

Mà công nhận CHú có đẹp trai nha. Kaka ....
The administrator has disabled public write access.

Re: Dynaco St70 17 Jan 2014 17:17 #1395

  • tuyenphuc
  • tuyenphuc's Avatar
  • Offline
  • Administrator
  • Posts: 536
  • Thank you received: 93
  • Karma: 9
Hình này chụp từ hồi mới build website, cũ cả chục năm rồi. Có nhờ thằng bạn chụp cho mấy tấm để chưng bàn thờ, lâu rồi ko thấy nó giao hình. Hiện nay râu tóc đều bạc trắng 80%, nhờ chỉ ở nhà tu bia nên mập hơn, trắng trẻo, đẹp lão hẳn ra. Mấy bà sồn sồn mê tít thò lò vì tưởng tôi là Việt kiều Mỹ mới dzìa. :laugh: Vẫn chạy được con Magna 750cc, TP kẹt xe quá, ko có đường đi nên ít chạy, sợ đụng thiên hạ ở tù. Em có để râu ko? Nếu có, chắc cũng quặp giống tôi thôi. :( :(

Tôi ko câu nệ xưng hô giao tiếp, ngoại trừ họ hàng phải có vai vế. Hồi xưa tôi cũng gọi ông thầy nghề của tôi, lớn hơn tôi 25 tuổi bằng anh xưng em vậy.

Em cứ lo tập trung vật tư, linh kiện đi, trước khi ráp qua nhà tôi, đem theo giấy đã ghi toàn bộ câu hỏi thắc mắc, tôi sẽ tư vấn cho.

Em, cũng như tất cả thành viên trong forum này, nếu có nhu cầu, tôi sẽ bảo kê DIY 1 bộ tube-amp đơn giản cho chính mình, thời gian lâu mau tùy điều kiện và tùy người. Năm ngoái có bạn thanghd cũng tập ráp, năm nay đã có sản phẩm dự thi sumo contest gì đó rồi, ghê chưa.
The administrator has disabled public write access.
The following user(s) said Thank You: ngvtanhb

Re: Dynaco St70 18 Jan 2014 20:10 #1401

  • ngvtanhb
  • ngvtanhb's Avatar
  • Offline
  • Gold Boarder
  • Posts: 218
  • Karma: 0
Hi Chú Phúc,

Tình hình bắt đầy phực tạp rồi chú ơi, Mong chú giúp sớm.
Bây giờ đi mua linh kiện nhỏ lẻ là thấy rối ben lên. Không biết chọn loại nào cho đúng tiêu chí về ampli đèn. Có tìm hiểu nhiều nơi, nhưng càng đọc càng rối, nên không còn cách nào khác hỏi Chú, sẽ tự tin để mua hơn.
Như hình cháu lợm được. Bây giờ :



Điện trở tải cho A-not : Thì chọn linh kiện điện trở loại gì. Điện trở dây quấn, hay Màng than là ngon
Điện trở thoát cực Ca-tot : cũng nên chọn loại nào.
Điện trở chặn lưới : Xài loại gì, độ chính xác bắt buộc là bao nhiêu
Điện trở thoát lưới có cần thiết, nếu có thì chọn loại nào.

Tụ nối tầng, nên chọn theo Schematic nhưng nếu khó lựa chọn thì nên sê dịch ttăng lên 1 chút hay chọn loại giảm xuống. Vì tì, tụ có cùng trị số như Schematic thật khó. Bên cạnh đó, tụ nối tầng có thể lấy những tụ có cùng trị số nhưng to con, thậm chí có con to bằng ngón chân cái, dài gần 10 phân không.
Trên Schematic thấy đèn đầu tiên (trước tần lái) có 1 cái tụ thoát ca-tot mắt song song với 1 điện trở thoát, thì nên chọn ưu tiên loại phân cực hay loại không phân cực.
Thêm một cái nữa, thấy có 1 cái điện trở nối từ cuộc ra của OPT (Loa) hồi tiếp về chân ca-tot đèn đầu tiên trong schematic, có nhiệm vụ gì. Có phải nâng áp để giảm độ lợi không Chú. Nến bỏ, có phải Loa nghe to hơn không ?.

Tất cả các điện trở giảm áp trên nguồn, thì chọn loại thông thường cho rẻ, hay bắt buộc chọn loại tốt, để khỏi bị quá nóng gây sai trị số điện áp phân cực cho từng tầng ?
Có hỏi nhiều quá không chú. Hihi, Chú bình luận, cho Cháu nghe với, Bình luận như HLV bình luận từng nước đi (hơn, thiệt, nghi binh….) trong cờ tướng thì mê ly luôn, Kaka
The administrator has disabled public write access.

Re: Dynaco St70 18 Jan 2014 22:09 #1404

  • tuyenphuc
  • tuyenphuc's Avatar
  • Offline
  • Administrator
  • Posts: 536
  • Thank you received: 93
  • Karma: 9
Vậy là cùng lúc có ít nhất 2 người (tôi biết còn vài người đang ẩn danh) quyết chí ráp cho bằng được 1 cái tube pre-amp ăn tết. Trả lời ko kịp, có lẽ tôi phải bận bịu đến tết quá. Chơi luôn.

Tôi trả lời là cho hai người 1 lúc nhé, nên tham khảo cả hai topic.

Tất cả điện trở đều là loại than > 1watt. Ngoại trừ điện trở cản điện cao thế (nằm trên mấy con tụ lọc) , ở pre thì dễ thôi, chỉ cần >2watt. Độ chính xác 5%. Tụ ở chân cathode là tụ hóa có phân cực 25mF/50VDC trị giá đến 500VNĐ ở chợ Nhật tảo (bộ em ko thấy nó có dấu + sao).

Schema này nên ráp phần 2 giống y phần 1. Stereo thì 2 bên phải giống nhau, tôi chưa hiểu ý đồ người vẽ, có lẽ dành cho những người có 2 tai ko giống nhau hay sao đó. :cheer: :cheer:

Tụ nằm dính với mấy biến trở có thể dùng tụ ceramic 50v bằng móng tay (xanh đỏ đỏ cho em nhỏ nó chơi) trị giá đến 100VNĐ/con. Có thể sai số đến 30%, ko sao hết.

Tụ nối tầng (tôi gọi là tụ liên lạc) là tụ dầu từ 0.022 đến 0.047 uF – 400VDC. Nhỏ bằng ½ cục pin tiểu, lớn quá gắn chỗ nào? Trường hợp ko có tụ dầu, xài đỡ tụ ceramic 400v trị giá 800VNĐ cũng được, qua tết tính. Em thấy hình cái pre tôi ráp ko? Tụ ceramic ko đó, có sao đâu.

Điện trở feedback có nhiệm vụ đưa tín hiệu tầng cuối về tầng đầu, nếu có khác biệt, nó sẽ balance sửa lại cho đúng. Bỏ đi, loa lớn lên nhưng méo tiếng. Ko ảnh hưởng gì đến công suất, có thể lấy volume bù lại.

Điện trở ở mạch nguồn, nếu giảm điện thế nhiều và dòng lớn mới phải cao watt. CS trở sao cho rờ tay ko nóng là được, cái này phải tính toán, tôi thì xài kinh nghiệm đủ rồi. Than hay dây quấn đều được, dây thì CS cao hơn. Dân chơi họ xài trở bọc nhôm hiệu Dale, đồ cũ giá >100.000VNĐ/con.

Type mỏi tay quá mà bình luận gì. Thử đưa vài chai Ken thấm môi coi, tôi nói còn hơn BLV đá banh. :laugh: :laugh: Tính tôi hay cười, vì vậy tuy tóc bạc hết nhưng trên mặt chưa hề có nếp nhăn nào.

Em xài browser nào mà mỗi lần online kéo theo mười mấy member vậy?
The administrator has disabled public write access.
The following user(s) said Thank You: ngvtanhb
Moderators: 10
Time to create page: 0.142 seconds