foto1
Stage Pro-sound
foto1
Stage Pro-lighting
foto1
Tube Amplifier
foto1
Disco Bar
foto1
Karaoke & Bistro Systems
e-mail: soundlightingvn@gmail.com
Phone: +84 903 923 527

MISCELLANEOUS ITEMS

Ai đang truy cập

We have 5 guests and no members online

03041614
Hôm nay
Hôm qua
Tất cả
444
357
3041614

10-10-2025 23:18

Đăng ký/đăng nhập

Welcome, Guest
Username: Password: Remember me

TOPIC: Dynaco St70

Re: Dynaco St70 29 Nov 2013 16:32 #1351

  • tuyenphuc
  • tuyenphuc's Avatar
  • Offline
  • Administrator
  • Posts: 536
  • Thank you received: 93
  • Karma: 9
Muốn AT hay hơn, bắt buộc phải thay thôi. 4 con tụ của em bị lai tụ ceramic rồi. Đúng ra tụ liên lạc tín hiệu phải là tụ giấy ngậm dầu (foil paper in oil), có lẽ có dầu nên nó chạy trơn tru hơn chăng? :laugh: :laugh:

Tôi ko biết tình hình thị trường bây giờ ra sao. Hồi xưa tốt nhất là tụ Phillip, kế đó là Sprague, Mallory v.v. Tụ Nhật nói chung ko nên xài. Hình như giá cả bây giờ khoảng vài chục ngàn/con.

Dù là tụ nào, mới hay cũ, cũng phải check độ rỉ. Cắm 1 đầu tụ vào điện cao thế (vài trăm volt), dùng đồng hồ volt loại kim đo ở đầu kia, volt sẽ nhảy lên và xuống từ từ về 0V. Lật ngược 2 cực, cũng đo như vậy. Độ rỉ nhiều ít là ở số volt khi dừng lại, đứng im. Tụ tốt ko được >2VDC. Chập 2 đầu tụ phải có tia lửa và tiếng nổ nhỏ.
The administrator has disabled public write access.

Re: Dynaco St70 01 Dec 2013 16:44 #1353

  • hoananh
  • hoananh's Avatar
  • Offline
  • Junior Boarder
  • Posts: 20
  • Karma: 0
No eBay APP ID défined in Kunena configurationNo eBay APP ID défined in Kunena configurationCảm ơn Bác Phúc
Được Bác tư vấn Em đã lựa chọn ra 2 loại tụ này Bác giúp em nên dùng loại nào ?
Vitamin Q giá khá dễ chịu so với tụ Jansen



Tụ Angela/jansen




Mong Bác sớm cho em lời khuyên
Em Hoàn: 0906.048222
Thanks
The administrator has disabled public write access.

Re: Dynaco St70 01 Dec 2013 21:51 #1355

  • tuyenphuc
  • tuyenphuc's Avatar
  • Offline
  • Administrator
  • Posts: 536
  • Thank you received: 93
  • Karma: 9
Tụ Sprague hồi xưa có dạng cục nhựa màu cam rất đẹp, nhưng loại trong hình lại có dạng tụ sắt chuyên dùng cho quân sự, nếu đúng nó, tốt cực kỳ. Tương truyền còn có loại tụ bạc cũng dùng cho quân sự của Nga, cầm tay nặng chình chịch, giá trên trời.

Tụ trong hình dưới thì đẹp thật nhưng ký hiệu và hình dạng lại là tụ non-polar (tụ dầu đánh dấu ở 1 đầu hay ko đánh dấu, ở đây đánh dấu ở 2 đầu theo quy cách của tụ non-polar).

Rất khó xác định chất lượng tụ liên lạc trừ khi đã dùng qua và so sánh. Xác định nhanh thì chỉ có cách đo như ở post trên là tốt nhất. Ngay cả đã đo cũng chưa chắc xác định được thật giả.

Hồi thập niên 80, lúc tôi còn ráp nhiều tube-amp, ở VN đã có ai đó làm giả tụ 0.1/400V Mallory. Họ lấy tụ ceramic 0.1/25V hàn chân rồi bao quanh bằng cục nhựa. Sau đó họ nhúng sơn rồi in chữ lên giống y chang tụ zin màu sô cô la. Đo cách nào cũng ko tìm ra, chỉ có xài lâu bị chết bất tử. Sau này tôi nghi ngờ đập ra mới biết.

Nếu phải chọn 1 trong 2, ý tôi thiên về tụ sắt Sprague hơn, nhất là về giá cả. Tôi còn khá nhiều tụ lọc, dầu, best brand, chỉ để thay thế cho máy xịn, chém 1 phát đứt ngay. :cheer: :cheer:

Website này đang bị lỗi database, tôi đang cố khắc phục, cũng gần xong rồi.
Last Edit: 01 Dec 2013 21:54 by tuyenphuc.
The administrator has disabled public write access.

Re: Dynaco St70 07 Dec 2013 00:23 #1356

  • hoananh
  • hoananh's Avatar
  • Offline
  • Junior Boarder
  • Posts: 20
  • Karma: 0
cảm ơn Bác Phúc em đã kiếm được 4 tụ 0.1uf/400v Western electric sản xuất, vỏ nhôm em sợ chập vào các đầu đầu dây khác nên em bọc vỏ cho nó. Sau thay tụ thì chất âm cải thiện rất tốt ở cả 3 dải Mid - Treb - Bas. Em thấy người Mỹ Mode dynaco st70 họ dùng tụ 0.2uf/400v, theo quan điểm Bác Phúc thì có nên dùng 0.2uf ? Nếu dùng thì lợi ở điểm nào ?

The administrator has disabled public write access.

Re: Dynaco St70 08 Dec 2013 16:12 #1359

  • tuyenphuc
  • tuyenphuc's Avatar
  • Offline
  • Administrator
  • Posts: 536
  • Thank you received: 93
  • Karma: 9
Đây là quan niệm sai lầm của nhiều người, ngay cả Tây.

Khi tăng dung lượng tụ liên lạc lên, cường độ tín hiệu vào lưới khiển sẽ tăng theo. Điều này làm cho mọi người có “cảm giác” AT dầy lên 1 chút. Chỉ cần tăng vol bass ở pre-amp lên 1 chút cũng có hiệu quả tương tự. Nếu hay thì hãng sản xuất đã làm rồi, đâu cần đến người dùng phải “độ”.

Tôi đang nghiên cứu áp dụng pro-sound vào ampli đèn, kết quả rất tuyệt. Nhiều loại thiết bị của pro-sound hiện nay có trở kháng in-out cao, phù hợp với đèn. Lúc nào rảnh, sẽ viết bài về vấn đề này. Loại nào cũng vậy, cũng có ưu khuyết điểm riêng, phải biết dung hòa thì mới tối ưu được.
The administrator has disabled public write access.

Re: Dynaco St70 08 Jan 2014 03:23 #1381

  • ngvtanhb
  • ngvtanhb's Avatar
  • Offline
  • Gold Boarder
  • Posts: 218
  • Karma: 0
tuyenphuc wrote:
Đây là quan niệm sai lầm của nhiều người, ngay cả Tây.

Khi tăng dung lượng tụ liên lạc lên, cường độ tín hiệu vào lưới khiển sẽ tăng theo. Điều này làm cho mọi người có “cảm giác” AT dầy lên 1 chút. Chỉ cần tăng vol bass ở pre-amp lên 1 chút cũng có hiệu quả tương tự. Nếu hay thì hãng sản xuất đã làm rồi, đâu cần đến người dùng phải “độ”.

Tôi đang nghiên cứu áp dụng pro-sound vào ampli đèn, kết quả rất tuyệt. Nhiều loại thiết bị của pro-sound hiện nay có trở kháng in-out cao, phù hợp với đèn. Lúc nào rảnh, sẽ viết bài về vấn đề này. Loại nào cũng vậy, cũng có ưu khuyết điểm riêng, phải biết dung hòa thì mới tối ưu được.

Chào Anh Phúc

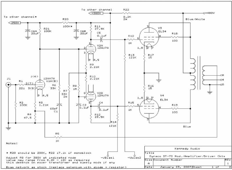
Mạch của anh @hoananh cũng như mạch Anh hướng dẫn có là mạch gốc. Em nghĩa nó ngon lắm rồi. Nhưng em trước khi bắt tay định làm 1 cai. Em có tìm hiểu mạch St70 của Dynaco này. em thấy có mạch Mod lại vào năm 2011 như thế này. Anh xem và đánh giá thử mạch em đính kèm với mạch gốc, cảm nhận bang kinh nghiệm cho em lời khuyên mạch nào sẽ Good hơn. Em thấy mạch Mod lại thì mạch Preamp có 3 đèn, trong khi mạch gốc có 2 đèn, Em thì thấy hoành tráng tý mà em mê
Mong nhận được lời khuyên của anh

The administrator has disabled public write access.

Re: Dynaco St70 08 Jan 2014 03:26 #1382

  • ngvtanhb
  • ngvtanhb's Avatar
  • Offline
  • Gold Boarder
  • Posts: 218
  • Karma: 0
ngvtanhb wrote:
tuyenphuc wrote:
Đây là quan niệm sai lầm của nhiều người, ngay cả Tây.

Khi tăng dung lượng tụ liên lạc lên, cường độ tín hiệu vào lưới khiển sẽ tăng theo. Điều này làm cho mọi người có “cảm giác” AT dầy lên 1 chút. Chỉ cần tăng vol bass ở pre-amp lên 1 chút cũng có hiệu quả tương tự. Nếu hay thì hãng sản xuất đã làm rồi, đâu cần đến người dùng phải “độ”.

Tôi đang nghiên cứu áp dụng pro-sound vào ampli đèn, kết quả rất tuyệt. Nhiều loại thiết bị của pro-sound hiện nay có trở kháng in-out cao, phù hợp với đèn. Lúc nào rảnh, sẽ viết bài về vấn đề này. Loại nào cũng vậy, cũng có ưu khuyết điểm riêng, phải biết dung hòa thì mới tối ưu được.

Chào Anh Phúc

Mạch của anh @hoananh cũng như mạch Anh hướng dẫn có là mạch gốc. Em nghĩa nó ngon lắm rồi. Nhưng em trước khi bắt tay định làm 1 cai. Em có tìm hiểu mạch St70 của Dynaco này. em thấy có mạch Mod lại vào năm 2011 như thế này. Anh xem và đánh giá thử mạch em đính kèm với mạch gốc, cảm nhận bang kinh nghiệm cho em lời khuyên mạch nào sẽ Good hơn. Em thấy mạch Mod lại thì mạch Preamp có 3 đèn, trong khi mạch gốc có 2 đèn, Em thì thấy hoành tráng tý mà em mê
Mong nhận được lời khuyên của anh




The administrator has disabled public write access.

Re: Dynaco St70 08 Jan 2014 17:03 #1383

  • tuyenphuc
  • tuyenphuc's Avatar
  • Offline
  • Administrator
  • Posts: 536
  • Thank you received: 93
  • Karma: 9
Dynaco ST 70 là hàng kit, nghĩa là hãng chỉ bán toàn bộ linh kiện vật tư, phần lắp ráp do khách hàng tự làm lấy. Vì vậy schematic của nó phải đơn giản, dễ chạy để ai cũng có thể ráp được.

Schematic bạn đưa ra không phải là mod lại ST70 mà là đổi mạch, ráp lại toàn bộ. Chính tôi cũng đã ráp lại ST 70 bằng mạch khác cũng gần giống vậy, kết quả ra hay hơn nhiều. Nhìn sơ qua tôi thấy schema này thiên về cường độ, có lẽ lấy tiếng chắc, cũng như driver đảo pha dùng đèn 12AU7 có công suất khá mạnh. Dòng mạnh thì yếu gain nên phải thêm 1 đèn nữa mới đủ.

Bạn nên ráp theo schema này, đèn dễ kiếm và rẻ hơn, linh kiện nhỏ thêm không đáng kể. Làm chassis lớn hơn 1 chút để để có thể vẽ board pre lớn hơn cho dễ ráp. Đèn CS và biến thế mới mắc tiền chứ board pre này lâu lâu bạn có thể đổi mạch cho thú vị, DIY mà, chỉ tốn công thôi.

Bạn nên reply, đừng quote hình nhiều lần, sẽ tốn storage của forum. Nên copy post lại trước khi submit vì type lâu quá 10 phút submit sẽ bị mất.
The administrator has disabled public write access.

Re: Dynaco St70 08 Jan 2014 17:32 #1384

  • ngvtanhb
  • ngvtanhb's Avatar
  • Offline
  • Gold Boarder
  • Posts: 218
  • Karma: 0
Cám ơn Anh Phúc.

Cám ơn anh cho em lời khuyên, em có thêm chút hiểu hiểu, that tình em nhìn vào tối mù.
Em thấy mạch úp ở trên không có núm Volum, núm Bass, Núm treble.
Em lại thấy thích Ampli có 3 núm trên (vì em mà có núm và "vặn à", bạn bè em cũng thế) :blush:
Nên cho em hỏi : Mình có thể dung thêm một mạch Pre-amp của anh @10 post trên forum này gắn luôn vào 1 chass không ? Vì mạch của anh ấy em thấy có Núm Vol,Bass,treb. Hay mình chỉ "chế" luôn 3 núm trên mach này luôn cũng được hả anh.
Anh cho em lời khuyên dễ làm nhất nhé. Vì thêm 1 preamp riêng tốn thêm 2 đèn thì (lén rút ruột cái hũ của dzợ được) :laugh:
The administrator has disabled public write access.

Re: Dynaco St70 08 Jan 2014 22:19 #1385

  • tuyenphuc
  • tuyenphuc's Avatar
  • Offline
  • Administrator
  • Posts: 536
  • Thank you received: 93
  • Karma: 9
Phải phân biệt được rạch ròi: pre-amp và power-amp. Power chỉ khuếch đại công suất, pre dùng để chỉnh sửa âm lượng và âm sắc. Có thể ráp chung 2 cái này với nhau, giống như amp bán dẫn, nhưng ráp phải cẩn thận, coi chừng bị ù vì gần biến thế.

Trên hình ST70 có 2 cái jack 8 chân màu đen, đó là jack nối đưa nguồn DC cao thế và đốt tim đèn 6v3 lên cung cấp cho pre, khỏi cần làm biến thế nguồn nữa.

Vì vậy nếu có pre mới có nút để “vặn”. Nếu muốn hoành tráng thì làm 6 biến trở đơn, “vặn” mỏi tay luôn. Chưa hết, mua 6 button chụp biến trở loại khổng lồ cho thêm ngầu. :) :) :cheer:
The administrator has disabled public write access.
The following user(s) said Thank You: ngvtanhb
Moderators: 10
Time to create page: 0.256 seconds