foto1
Stage Pro-sound
foto1
Stage Pro-lighting
foto1
Tube Amplifier
foto1
Disco Bar
foto1
Karaoke & Bistro Systems
e-mail: soundlightingvn@gmail.com
Phone: +84 903 923 527

MISCELLANEOUS ITEMS

Ai đang truy cập

We have 21 guests and no members online

03091536
Hôm nay
Hôm qua
Tất cả
235
176
3091536

30-04-2026 21:19

Đăng ký/đăng nhập

Thảo luận mới

Welcome, Guest
Username: Password: Remember me
Âm thanh SK chuyên nghiệp
  • Page:
  • 1
  • 2

TOPIC: HỘP DIRECT BOXES

HỘP DIRECT BOXES 14 Jun 2011 22:29 #609

  • binhdinhquetoi
  • binhdinhquetoi's Avatar
  • Offline
  • Fresh Boarder
  • Posts: 17
  • Karma: 0
chao chu Phuc chau dinh mua cai DIRECT BOXES nhung len mang thay co so do nguyen ly nen nghi khong biet minh co the lam duoc hay khong, nhof chu tu van gium. chau xin cam on

This attachment is hidden for guests.
Please log in or register to see it.

This message has an attachment file.
Please log in or register to see it.

The administrator has disabled public write access.

Re:HỘP DIRECT BOXES 14 Jun 2011 23:10 #610

  • tuyenphuc
  • tuyenphuc's Avatar
  • Offline
  • Administrator
  • Posts: 536
  • Thank you received: 93
  • Karma: 9
Cái hình trên thì in-out của nó đơn giản là 1 biến thế nhỏ, đổi trở kháng. Rắc rối là quấn biến thế này khó lắm em. Lõi sắt của nó cũng là loại đặc biệt, ngay cả lõi zin tháo fe ra rồi gắn lại thôi cũng ảnh hưởng chất lượng.

Hình dưới là 1 mạch op-amp khả thi. Chỉ có cái phải tính mạch phân cực cho op-amp như thế nào để đúng cường độ, trở kháng

Direct box bao giờ cũng phải xài nhiều cái cho mỗi nhạc cụ 1 cái. Em mua hay mượn đâu đó 1 cái rồi vẽ mạch lại ráp là tiện nhất, dễ ợt. Khoảng 2 IC op-amp đôi, quá dễ.
The administrator has disabled public write access.

Re:HỘP DIRECT BOXES 15 Jun 2011 11:53 #611

  • binhdinhquetoi
  • binhdinhquetoi's Avatar
  • Offline
  • Fresh Boarder
  • Posts: 17
  • Karma: 0
cam on chu rat nhieu. mua thi phai dat hang o sai gon chu o cho chau khong co ban, muong thi hoi kho vi rat it nguoi dung lai khong quen nua. nen tu lam cho minh mot cai la hay nhat, kho noi khong co so do. cho co cho chau xinh mot ban ve chi tiet, chau xin cam on.
The administrator has disabled public write access.

Re:HỘP DIRECT BOXES 16 Jun 2011 13:11 #612

  • tuyenphuc
  • tuyenphuc's Avatar
  • Offline
  • Administrator
  • Posts: 536
  • Thank you received: 93
  • Karma: 9
Hơn 10 năm trước tôi cũng có làm nhái theo Boss, lâu quá quên để schema ở đâu mất rồi. Bây giờ tôi không cầm giấy, sách, tài liệu tất cả cho vào máy tính.

Em ráng gởi người nhà mua 1 cái, TQ cũng được vì nó cũng nhái theo 1 model nào đó, nhưng chỉ sợ nó bôi số IC là khó mò. Nếu không, mua của Behringer khoảng 30$, nhân tiện mở ra xem số IC, ra Nhật Tảo mua luôn là tiện nhất. Bỏ ra chừng 40$ là có luôn cả chục bộ, tha hồ xài.

Cách nữa là chịu khó google hoài trên mạng, thế nào cũng có, từ khóa "direct box schematic" . Tôi nếu cần, cũng phải google thôi.
The administrator has disabled public write access.

Re:HỘP DIRECT BOXES 17 Jun 2011 13:27 #613

  • tuyenphuc
  • tuyenphuc's Avatar
  • Offline
  • Administrator
  • Posts: 536
  • Thank you received: 93
  • Karma: 9
Mới tìm trên mạng, nhiều schema lắm, nhưng có cái này đơn giản, dễ làm, post cho em coi.



Diểm đặc trưng của schema này là chỉ dùng độc nhất 1 transistor. Và hay nhất là dùng nguồn cấp điện phantom của mixer, không phải làm bộ biến thế hay pin.
The administrator has disabled public write access.

Re:HỘP DIRECT BOXES 17 Jun 2011 13:32 #614

  • tuyenphuc
  • tuyenphuc's Avatar
  • Offline
  • Administrator
  • Posts: 536
  • Thank you received: 93
  • Karma: 9
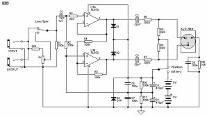
Cao cấp thì dùng cái này. Cũng xài được nguồn phantom.

Last Edit: 17 Jun 2011 14:12 by tuyenphuc.
The administrator has disabled public write access.

Re:HỘP DIRECT BOXES 17 Jun 2011 16:49 #615

  • binhdinhquetoi
  • binhdinhquetoi's Avatar
  • Offline
  • Fresh Boarder
  • Posts: 17
  • Karma: 0
tuyenphuc wrote:
Cao cấp thì dùng cái này. Cũng xài được nguồn phantom.


cảm ơn chú rất nhiều
The administrator has disabled public write access.

Re:HỘP DIRECT BOXES 03 Sep 2011 02:25 #644

  • binhdinhquetoi
  • binhdinhquetoi's Avatar
  • Offline
  • Fresh Boarder
  • Posts: 17
  • Karma: 0
lại làm phiền chú một chúc.cháu đã tìm đủ đồ để ráp cái này theo sơ đồ 01. nói thiệt là do vẽ không được cái mạch in nên làm hơi vất vả một chúc, nhưng phải cố thôi. Cháu có tìm thêm mấy cái sơ đồ chạy bằng biến thế, theo chú thì cái này làm rất khó. Cháu thấy trong các bo mạch cũ ngày trước sử dụng biến thế xuất âm rất nhiều, liêụ mình có sử dụng cái này để làm được không chú ?

This attachment is hidden for guests.
Please log in or register to see it.

This message has an attachment file.
Please log in or register to see it.

The administrator has disabled public write access.

Re:HỘP DIRECT BOXES 03 Sep 2011 02:26 #645

  • binhdinhquetoi
  • binhdinhquetoi's Avatar
  • Offline
  • Fresh Boarder
  • Posts: 17
  • Karma: 0
binhdinhquetoi wrote:
lại làm phiền chú một chúc.cháu đã tìm đủ đồ để ráp cái này theo sơ đồ 01. nói thiệt là do vẽ không được cái mạch in nên làm hơi vất vả một chúc, nhưng phải cố thôi. Cháu có tìm thêm mấy cái sơ đồ chạy bằng biến thế, theo chú thì cái này làm rất khó. Cháu thấy trong các bo mạch cũ ngày trước sử dụng biến thế xuất âm rất nhiều, liêụ mình có sử dụng cái này để làm được không chú ?

This attachment is hidden for guests.
Please log in or register to see it.

This message has an attachment file.
Please log in or register to see it.

The administrator has disabled public write access.

Re:HỘP DIRECT BOXES 03 Sep 2011 19:56 #646

  • tuyenphuc
  • tuyenphuc's Avatar
  • Offline
  • Administrator
  • Posts: 536
  • Thank you received: 93
  • Karma: 9
Có linh kiện rồi thì ráp dễ thôi. Em nhờ ai đó kiếm dùm board bakelite tên gọi là test board đã khoan lỗ sẵn, không cần vẽ, mạch nào ráp cũng được, chỉ cần biết hàn. Linh kiện thì mua, giá tối đa là 20ngàn/bộ (đã có IC).

Trừ khi em có biến thế đúng tổng trở với BT trong sơ đồ thì làm được. Còn tự quấn thì không thể. BT xuất là có dòng khá lớn rồi, tín hiệu dòng nhỏ khó quấn lắm, tùy thuộc rất nhiều thứ.

Tôi vừa làm xong mấy chục bộ Phase detector, cũng có thể làm thêm vài chục bộ Direct box, vừa xài vừa bán xem sao.
The administrator has disabled public write access.
  • Page:
  • 1
  • 2
Moderators: thaoprosound
Time to create page: 0.081 seconds