foto1
Stage Pro-sound
foto1
Stage Pro-lighting
foto1
Tube Amplifier
foto1
Disco Bar
foto1
Karaoke & Bistro Systems
e-mail: soundlightingvn@gmail.com
Phone: +84 903 923 527

MISCELLANEOUS ITEMS

Ai đang truy cập

We have 8 guests and no members online

03041811
Hôm nay
Hôm qua
Tất cả
181
460
3041811

11-10-2025 08:10

Đăng ký/đăng nhập

Welcome, Guest
Username: Password: Remember me

TOPIC: tư vấn ráp ampli đèn EL84

Re:tư vấn ráp ampli đèn EL84 11 Jan 2012 17:02 #881

  • muathuuongruou
  • muathuuongruou's Avatar
  • Offline
  • Expert Boarder
  • Posts: 120
  • Karma: 2
Cháu thấy amp 811 PP đã từmg được giải Sumo trên vnav nên muốn tò mò muốn xem âm thanh nó thế nào. Chú cứ cho cháu xin cái mạch đi ạ. Cả cậu bạn cháu nữa, cậu ấy thì cứ thích bộ 811 này nhưng search internet mãi chưa có mạch nào. Cảm ơn chú.
The administrator has disabled public write access.

Re:tư vấn ráp ampli đèn EL84 13 Jan 2012 18:22 #883

  • muathuuongruou
  • muathuuongruou's Avatar
  • Offline
  • Expert Boarder
  • Posts: 120
  • Karma: 2
tuyenphuc wrote:
Thấy các bạn ráp tube amp nhộn nhịp quá, tôi cũng mang amp SE GM70 80watt ra làm tiếp. Đèn này do tụi Nga sản xuất, có quảng cáo thiết kế đặc biệt cho tần số thấp (khuyết điểm lớn của dòng SE). Cũng chưa biết ra sao, phải ráp ra rồi mới biết. Bận nhiều việc quá, không biết trước tết có ra amp nổi không.
Chú có thể chọn cho cháu sơ đồ GM70 hay và dễ làm được không ạ. thấy chú nói vậy cháu cũng tò mò. Công suất bên trên là 8W phải không ạ.
The administrator has disabled public write access.

Re:tư vấn ráp ampli đèn EL84 13 Jan 2012 21:27 #884

  • tuyenphuc
  • tuyenphuc's Avatar
  • Offline
  • Administrator
  • Posts: 536
  • Thank you received: 93
  • Karma: 9
& Có thể em lầm với 845 hay 211 chứ tôi vẫn chưa tin là 811 có thể hay đến mức đoạt giải được. Công suất rất cao, vì chịu đện thế đến 1500VDC, chuyên dùng cho máy phát và máy ép nhựa.

& Không có sơ đồ cho loại đèn độc đâu, GM70 cũng vậy, kiếm data sheet mà cũng khó nữa là.

Em phải tự chế ra sơ đồ, pre-amp thì lấy của bất kỳ sơ đồ nào cũng được, miễn sao mình có đủ vật tư, linh kiện. Phần công suất thì theo thông số của đèn mà vẽ phân cực.

Đèn GM70 công suất hữu dụng lên tới 80-100 watt/ bóng, kích cỡ cao hơn 20cm, gì mà chỉ có 8w.

Bộ amp GM70 của tôi vừa lấy ra ráp tiếp, thấy ngay phải quấn OPT, nản quá lại cất đi rồi. Tôi còn bộ amp 833SE ráp đã đến 95% mà cũng để đó. Mạch chạy 2500VDC, đầu óc phải thật tập trung mới dám làm, lạng quạng điện cao thế giật chết tươi. Dây nguồn DC đã đi bằng dây cao thế dùng cho đèn neon-sign mà cũng chưa dám sờ tay vào.

Cho em xem demo của GM70 PP nè. Đẹp không? Nó đốt tim mỗi bóng 20V/3A = 60watt, nghe nhạc buổi tối phòng sáng trưng, khỏi bật đèn.

The administrator has disabled public write access.

Re:tư vấn ráp ampli đèn EL84 13 Jan 2012 23:15 #885

  • muathuuongruou
  • muathuuongruou's Avatar
  • Offline
  • Expert Boarder
  • Posts: 120
  • Karma: 2
Vâng nhưng đúng là thật. Trong năm đó giải nhất là 813 PP, nhì là 811 PP. Dữ liệu về sumo contest năm cũ đã bị xóa ra khỏi database rồi nhưng chú có thể xem qua tại đây: vnav.vn/forum/viewtopic.php?f=60&t=51755&start=250 hoặc tra google là có thể biết đc thông tin.
Cháu không ngờ là GM70 lại có thể ra công suất lớn như vậy. Điện thế cao quá chắc cháu cũng chẳng dám làm nhưng có thể sử dụng bản ultra low voltage cho công suất thấp hơn.
Đây là linh có hình ảnh con 811 đã từng đoạt giải nhì. Cũng nghe trong buổi tối không cần bật đèn. vnav.vn/forum/viewtopic.php?f=35&t=22919
The administrator has disabled public write access.

Re:tư vấn ráp ampli đèn EL84 13 Jan 2012 23:22 #886

  • muathuuongruou
  • muathuuongruou's Avatar
  • Offline
  • Expert Boarder
  • Posts: 120
  • Karma: 2
Giờ cháu dự định sẽ lắp 1 trong 2 bộ GM70 SE hoặc 811 Se cho công suất nào tầm 10W. Cháu kiếm đc vài cái sơ đồ 811, nhờ chú tư vấn xem nên lắp theo mạch nào.
The administrator has disabled public write access.

Re:tư vấn ráp ampli đèn EL84 13 Jan 2012 23:23 #887

  • muathuuongruou
  • muathuuongruou's Avatar
  • Offline
  • Expert Boarder
  • Posts: 120
  • Karma: 2
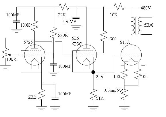
Mạch nào cháu cũng đã có đầy đủ bóng rồi.
mạch 2:
The administrator has disabled public write access.

Re:tư vấn ráp ampli đèn EL84 13 Jan 2012 23:25 #888

  • muathuuongruou
  • muathuuongruou's Avatar
  • Offline
  • Expert Boarder
  • Posts: 120
  • Karma: 2
Mạch GM70 này cháu có thể hạ điện áp đc xuống không và cho công suất nhỏ hơn đc không ạ
The administrator has disabled public write access.

Re:tư vấn ráp ampli đèn EL84 14 Jan 2012 02:43 #889

  • muathuuongruou
  • muathuuongruou's Avatar
  • Offline
  • Expert Boarder
  • Posts: 120
  • Karma: 2
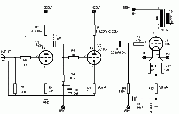
Cháu gửi chú thêm vài sơ đồ GM70 để chú tham khảo.

This attachment is hidden for guests.
Please log in or register to see it.

This message has an attachment file.
Please log in or register to see it.

The administrator has disabled public write access.

Re:tư vấn ráp ampli đèn EL84 14 Jan 2012 13:58 #890

  • tuyenphuc
  • tuyenphuc's Avatar
  • Offline
  • Administrator
  • Posts: 536
  • Thank you received: 93
  • Karma: 9
Vậy là tôi lầm 811 với bóng nào đó giống 807 mất rồi. 811 là bóng SE mới ra sau này, trước kia không có.

Những sơ đồ trên đều là cơ bản của SE, em xài cái nào cũng được. Nó gần giống nhau, nếu ráp ra không đạt, em đổi lại dễ dàng. Quan trọng là các tầng phải phân cực cho đúng, cân bằng, không có tầng nào mạnh hay yếu, AT mới chạy trơn tru được.

Có thể hạ thấp volt nguồn xuống một nửa , pre chỉ giảm nhẹ. Hạ volt bias xuống cho phù hợp. Nhưng uổng phí giá tri của bóng đi. Tôi chọn GM 70 vì nghe nói nó tăng cường tiếng bass nhiều, dễ nghe hơn.

Nếu muốn công suất thấp, sao em không thử 300B. Âm thanh của nó rất chuẩn, lại dễ ráp, volt thấp (400 v là chạy tốt).1 bóng cũng ra được 8W, muốn cao hơn thì parallel thêm bóng nữa. Cao tí nữa thì PP nếu đủ trình độ. Tôi thường lấy 300B để đẩy sang những đèn công suất cao khác. Ưu điểm: AT là của 300B nhưng công suất rất rất cao.
The administrator has disabled public write access.

Re:tư vấn ráp ampli đèn EL84 15 Jan 2012 03:08 #891

  • muathuuongruou
  • muathuuongruou's Avatar
  • Offline
  • Expert Boarder
  • Posts: 120
  • Karma: 2
Vâng 300B thì rất thích nhưng giá nó max quá. GM70 nếu cháu có mua cũng chỉ dám mua loại phiến than thôi. Phiến than thì rẻ hơn rất nhiều so với phiến đồng hoặc phiến hợp kim. Bóng 811A thì rẻ lắm. Chắc cháu chọn sơ đồ đầu tiên, có FB cho nó dễ làm và điện áp cũng thấp. Thực ra cháu ko cần công suất cao lắm vì phòng cháu hiện tại nghe con 6V6 (Tầm 4-5W) mà cũng vang cả mấy nhà xung quanh rồ. hiện tại chỉ toàn mở nhỏ hơn so với công suất thiết kế. Theo sơ đồ đầu tiên thì cháu thấy hình như nó ghi là dải tần của nó khá rộng 10Hz-45KHz. (Theo thông tin cháu tra được thì dải tần của 811 khá rộng). Theo sơ đồ cháu dòng Katot của bóng 811 khoảng 100ma, Nhưng cháu chưa biết cách tính công suất điện trở thế nào cho phù hợp. Không biết tầm 5-7W có đủ tải không hay cháu vẫn phải mua loại 10-20W mặc dù tính đơn giản thi công suất của trở chỉ bằng 10x0.1 = 1W
The administrator has disabled public write access.
Moderators: 10
Time to create page: 0.086 seconds