foto1
Stage Pro-sound
foto1
Stage Pro-lighting
foto1
Tube Amplifier
foto1
Disco Bar
foto1
Karaoke & Bistro Systems
e-mail: soundlightingvn@gmail.com
Phone: +84 903 923 527

MISCELLANEOUS ITEMS

Ai đang truy cập

We have 5 guests and no members online

03041763
Hôm nay
Hôm qua
Tất cả
133
460
3041763

11-10-2025 04:33

Đăng ký/đăng nhập

Welcome, Guest
Username: Password: Remember me

TOPIC: tư vấn ráp ampli đèn EL84

Re:tư vấn ráp ampli đèn EL84 05 Jan 2012 21:51 #866

  • muathuuongruou
  • muathuuongruou's Avatar
  • Offline
  • Expert Boarder
  • Posts: 120
  • Karma: 2
Cháu cũng thấy ít người lấy bóng EL86 để làm pre. Nhưng đây là mạch mà bác phương đồng nát (phuongdnat) bên diễn đàn vnav cho và nói đây là pre đơn giản và nghe rất hay. cháu cũng thấy quá đơn giản để làm và nghĩ nếu dùng bóng công suất làm pre thì có thể điện áp cấp vào phải nhỏ là đúng rồi lúc đó nó mới làm pre được không thì bản thân nó đã là bộ công suất. nên làm thử.
Theo cá nhân cháu thì thấy khi cắm vào power có thấy hay hơn không có và âm lượng lớn hơn nhiều. (Nghe trên loa đểu thôi- Lấy luôn chiếc đài Philips cổ hỏng để làm Loa).

Chú có thể xem thêm tại đây: wathienddiy.blogspot.com/2010/09/el-86-preamp-tube-diy.html
đã cũng có người nói đến.
Cảm ơn chú.
The administrator has disabled public write access.

Re:tư vấn ráp ampli đèn EL84 05 Jan 2012 23:11 #867

  • muathuuongruou
  • muathuuongruou's Avatar
  • Offline
  • Expert Boarder
  • Posts: 120
  • Karma: 2
Tiện đây cho cháu hỏi chú có schematic nào có đầy đủ phần chỉnh âm sắc mà không phải dùng chiết áp 1M (ở ngoài này cháu tìm mua chiết áp 1M mà khó quá.
cảm ơn chú
The administrator has disabled public write access.

Re:tư vấn ráp ampli đèn EL84 06 Jan 2012 02:10 #868

  • tuyenphuc
  • tuyenphuc's Avatar
  • Offline
  • Administrator
  • Posts: 536
  • Thank you received: 93
  • Karma: 9
& Có thể khi ráp pre-amp bằng bóng công suất lớn hơn nghe ra tiếng có vẻ cứng và rõ hơn 1 chút nên thường cho là hay hơn. Nhưng thật ra đó là “lạ” hơn chứ chưa chắc đã là hay. Tai người khi đã nghe quen 1 thứ AT nào rồi, bất chợt nghe 1 loại AT nào khác, sẽ tự động cho là hay hơn, nhưng có khi dở hơn. Ở ngoại quốc còn có những hội HiFi, hàng tháng họp đem pre, power đổi lẫn nhau để tìm nghe những AT mới rồi mới phác giác ra rằng đồ của người khác bao giờ cũng hay hơn của mình.

Vấn đề trên là 1 trong rất nhiều vấn đề về sự ngộ nhận chất lượng AT, linh kiện, vật tư trong ngành tube amp nói riêng và HiFi nói chung. Tôi đã tính viết bài về vấn đề này nhưng ngại đụng chạm đến nhiều người, ngần ngừ rồi lại thôi.

Pre-amp không có mạch tone thì nghe không bao giờ trung thực so với nguồn phát cả. Em đọc thêm bài này do tôi viết thì sẽ biết tại sao. http://www.soundlightingvn.com/Pro-Sound/Loudness-hieu-ung-bu-khiem-khuyet-cua-tai-con-nguoi
Nếu máy ngoại làm được là do họ tích hợp mạch tone sẵn trong đó rồi, schema họ cũng giấu bí quyết không phổ biến cho biết đâu.

Nghề tube-amp này tôi làm lâu lắm rồi bỏ, gần đây nghiên cứu lại chơi thôi. Thật ra tôi chuyên về lĩnh vực Pro-sound là chính yếu (kiêm luôn pro-lighting). Tai tôi tuy dở nhưng nhờ nghiên cứu rất sâu nên phác giác ra khá nhiều điều mới lạ, thực dụng. Rồi từ từ tôi sẽ phổ biến tất cả trên site này..

& Biến trở 1M không có, em xài 500kA cũng được (tôi chuyên dùng 500k, 1M effect quá mạnh ở khúc đầu biến trở, không đầm), bí quá thì chơi luôn 250k, không sao đâu, nhưng nhớ phải là A nhé.

Sơ đồ pre phức tạp thì có rất nhiều nhưng không ráp theo được. Nếu có thời giờ, tôi sẽ lựa ra, vẽ lại phần chính yếu thôi cho đơn giản, rồi sẽ post sau.
Last Edit: 06 Jan 2012 02:12 by tuyenphuc. Reason: edit link
The administrator has disabled public write access.

Re:tư vấn ráp ampli đèn EL84 06 Jan 2012 02:25 #869

  • muathuuongruou
  • muathuuongruou's Avatar
  • Offline
  • Expert Boarder
  • Posts: 120
  • Karma: 2
Vâng cảm ơn chú. Chắc cháu cũng chuẩn bị làm bộ preamp khác để so sánh chất lượng. Cháu cũng nghĩ như chú mạch pre cần phần mạch tone nghe mới hay được. hiện tại cháu chưa mua đc loa xịn nên làm tạm cái sơ đồ đơn giản kia để cảm nhận thêm chút. Sắp tới có thời gian nhờ chú chọn lọc cho cháu 1 mạch preamp thật hay nhé.
Cảm ơn chú.
The administrator has disabled public write access.

Re:tư vấn ráp ampli đèn EL84 07 Jan 2012 14:57 #870

  • muathuuongruou
  • muathuuongruou's Avatar
  • Offline
  • Expert Boarder
  • Posts: 120
  • Karma: 2
Chào chú Phúc.
Đây có phải là mạch pre không ạ? nếu cháu cắt điểm đánh dấu gạch chéo C và lắp mạch tone control vào giữa thì có vấn đề gì phải sửa không ạ.
The administrator has disabled public write access.

Re:tư vấn ráp ampli đèn EL84 07 Jan 2012 14:58 #871

  • muathuuongruou
  • muathuuongruou's Avatar
  • Offline
  • Expert Boarder
  • Posts: 120
  • Karma: 2
mạch tone này cháu cắt từ bài hướng dẫn số 3 của chú.
The administrator has disabled public write access.

Re:tư vấn ráp ampli đèn EL84 07 Jan 2012 14:59 #872

  • muathuuongruou
  • muathuuongruou's Avatar
  • Offline
  • Expert Boarder
  • Posts: 120
  • Karma: 2
tone control 2

Và theo chú dùng mạch nào thì hơn ạ.
Cảm ơn chú
The administrator has disabled public write access.

Re:tư vấn ráp ampli đèn EL84 07 Jan 2012 16:54 #873

  • tuyenphuc
  • tuyenphuc's Avatar
  • Offline
  • Administrator
  • Posts: 536
  • Thank you received: 93
  • Karma: 9
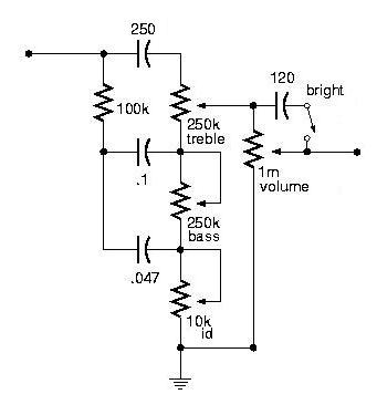
& Đây là pre-amp khá phức tạp. tín hiệu chạy trực tiếp không qua tụ liên lạc. Bởi thế khi cắt mạch, em phải thêm vào 2 tụ khoảng .047mF ở 2 đầu in và out, Riêng mạch tone trên thì chỉ cần 1 tụ out vì nó có sẵn 3 con in rồi.

Thông thường, nếu thêm mạch tone. tín hiệu gain sẽ bị hao hụt đi phân nửa. Nên pre phải là mạch khuếch đại mạnh mới đủ xài.

& Đã nói trong bài viết rồi, mạch nào cũng có cái hay của nó, muốn effect mạnh thì xài mạch trên (có thêm mid), còn muốn đầm thì xài mạch cơ bản treble bass baxandale hình dưới.
The administrator has disabled public write access.

Re:tư vấn ráp ampli đèn EL84 11 Jan 2012 13:39 #878

  • muathuuongruou
  • muathuuongruou's Avatar
  • Offline
  • Expert Boarder
  • Posts: 120
  • Karma: 2
Chào chú Phúc
Chú có sơ đồ 811 PP Công suất lớn 1 chút không ạ. Dịp tết này chắc cháu sẽ có điều kiện để ráp và quấn biến thế. Nhờ chú lựa chọn sơ đồ giúp cháu.
Cảm ơn chú ạ.
The administrator has disabled public write access.

Re:tư vấn ráp ampli đèn EL84 11 Jan 2012 16:23 #880

  • tuyenphuc
  • tuyenphuc's Avatar
  • Offline
  • Administrator
  • Posts: 536
  • Thank you received: 93
  • Karma: 9
Bóng 811 và 807 là bóng công suất lớn chuyên dùng cho phát sóng cao tần. Em ráp cho hạ tần, tiếng sẽ bị đanh, nghe không hay đâu. Ngày xưa, tôi chỉ dùng bóng này để ráp amp phóng thanh thì tốt. Em nên chọn loại bóng khác hay hơn.

PP nghe nhạc công suất lớn thì 6550 là hợp nhất.
The administrator has disabled public write access.
Moderators: 10
Time to create page: 0.098 seconds