foto1
Stage Pro-sound
foto1
Stage Pro-lighting
foto1
Tube Amplifier
foto1
Disco Bar
foto1
Karaoke & Bistro Systems
e-mail: soundlightingvn@gmail.com
Phone: +84 903 923 527

MISCELLANEOUS ITEMS

Ai đang truy cập

We have 17 guests and no members online

03041549
Hôm nay
Hôm qua
Tất cả
379
357
3041549

10-10-2025 21:10

Đăng ký/đăng nhập

Welcome, Guest
Username: Password: Remember me

TOPIC: Single end 6H13C mini amp

Single end 6H13C mini amp 30 Jan 2015 16:40 #2269

  • 10
  • 10's Avatar
  • Offline
  • Moderator
  • Posts: 233
  • Thank you received: 46
  • Karma: 2
Hi các bạn.
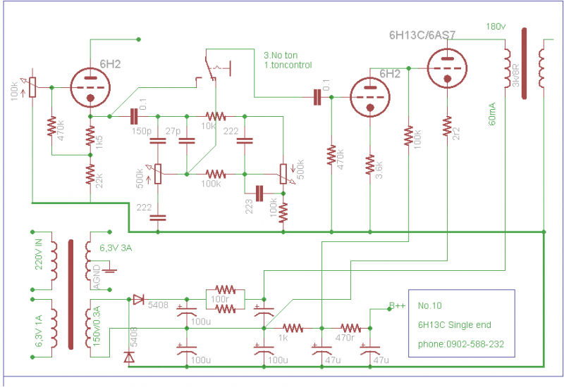
Sau thời gian Diy đủ thứ S-E,PP mà toàn loại bự chảng về hình thức lẫn công suất.nhìn đi nhìn lại nhà còn thiếu bộ amp phục vụ cho mục đích ru ngủ về đêm êm dịu, nhỏ nhẹ,nên mình thiết kế 1 bộ mini vừa đủ nghe trong đêm.với tiêu chí vẫn là ngon bổ rẻ, linh kiện dễ tìm cho các bạn.
-Vì mở ở cs nhỏ nên bắt buộc phải thiết kế thêm phần ton để nâng lên cho có tí bass,và cũng kg quên làm thêm công tắc chuyển theo chế độ standa no ton nếu kg muốn dùng đến ton.
-Sử dụng bóng triode 6h13c và 6h2 ngon rẻ , dễ thay thế.chỉ cần 1 cây 6h13c và 2 cây 6h2 là đủ cho 2 kênh.
-phần mạch nguồn dùng fix bias nên kg cần trở RK khủng cho 6H13C, chạy mát trời ông địa. :laugh:

Vật tư quấn nguồn và OPT.
-Nguồn dùng fe 32x60. quấn các ngõ ra tương ứng thông số trên mạch.
-OPt dùng fe 28x50 quấn 3k/8R 10w.

bạn nào có nhu cầu thì cùng làm show hàng cho xôm. :evil:
The administrator has disabled public write access.

Re: Single end 6H13C mini amp 30 Jan 2015 16:44 #2271

  • 10
  • 10's Avatar
  • Offline
  • Moderator
  • Posts: 233
  • Thank you received: 46
  • Karma: 2
phần mạch.
The administrator has disabled public write access.
The following user(s) said Thank You: carso

Re: Single end 6H13C mini amp 05 Feb 2015 19:41 #2272

  • carso
  • carso's Avatar
  • Offline
  • Fresh Boarder
  • Posts: 2
  • Karma: 0
bac cho e hoi phan bien the xuat am phai quan nhu nao voi ạ
The administrator has disabled public write access.

Re: Single end 6H13C mini amp 05 Feb 2015 21:13 #2273

  • 10
  • 10's Avatar
  • Offline
  • Moderator
  • Posts: 233
  • Thank you received: 46
  • Karma: 2
carso wrote:
bac cho e hoi phan bien the xuat am phai quan nhu nao voi ạ

Chào bạn.đây là sơ đồ quấn OPT cho bóng này.bạn kiếm fe 28x50 dày 0,35mm nhé.nếu kg có fe 28 thì dùng fe 32 cũng ok.

The administrator has disabled public write access.

Re: Single end 6H13C mini amp 05 Feb 2015 22:44 #2274

  • carso
  • carso's Avatar
  • Offline
  • Fresh Boarder
  • Posts: 2
  • Karma: 0
cam on bac ạ
The administrator has disabled public write access.
Moderators: 10
Time to create page: 0.069 seconds