foto1
Stage Pro-sound
foto1
Stage Pro-lighting
foto1
Tube Amplifier
foto1
Disco Bar
foto1
Karaoke & Bistro Systems
e-mail: soundlightingvn@gmail.com
Phone: +84 903 923 527

MISCELLANEOUS ITEMS

Ai đang truy cập

We have 5 guests and no members online

03041770
Hôm nay
Hôm qua
Tất cả
140
460
3041770

11-10-2025 05:03

Đăng ký/đăng nhập

Welcome, Guest
Username: Password: Remember me

TOPIC: PRE TONE control HAY-DỄ -RẺ

Re: PRE TONE control HAY-DỄ -RẺ 04 Apr 2014 15:39 #1897

  • tuyenphuc
  • tuyenphuc's Avatar
  • Offline
  • Administrator
  • Posts: 536
  • Thank you received: 93
  • Karma: 9
Thấy mấy bạn xài toàn đồ xịn, giá vài trăm, 2 cái đổi 1 két heineken, tôi đau bụng quá. Tôi tuyền xài loại TQ 470K 100%, nhái AB Mỹ loại chổi than to đùng. Chất lượng bảo đảm, vặn êm ru, chỉ tội nước xi hơi bị dở. Giá cách đây 2 năm: loại đơn 10K, đôi 15K, bèo nhèo chưa? Bôi mấy chữ tàu ở nắp sau đi, đố ai biết đồ dỏm. Như vậy mới hạp với tiêu đề của topic này.





Để tiếp tục, tôi cho các bạn thêm 1 schema pre nữa, cũng kinh điển nhưng tone kiểu feedback.




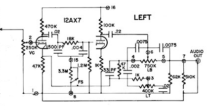
Đang test schema pre 4 đèn 12AX7, effect loudness thật tuyệt vời, nghe nhạc vàng tiếng bass đầy cả phòng, khác hẳn với tone bass.

Đồ chơi của DIYer tube amp ko thể thiếu cái này. Weller 2 đèn của Mỹ:




Đời cũ, năm chín trăm hồi đó:

Last Edit: 04 Apr 2014 15:41 by tuyenphuc.
The administrator has disabled public write access.
The following user(s) said Thank You: ngvtanhb

Re: PRE TONE control HAY-DỄ -RẺ 04 Apr 2014 15:55 #1898

  • 10
  • 10's Avatar
  • Offline
  • Moderator
  • Posts: 233
  • Thank you received: 46
  • Karma: 2
tuyenphuc wrote:
Thấy mấy bạn xài toàn đồ xịn, giá vài trăm, 2 cái đổi 1 két heineken, tôi đau bụng quá. Tôi tuyền xài loại TQ 470K 100%, nhái AB Mỹ loại chổi than to đùng. Chất lượng bảo đảm, vặn êm ru, chỉ tội nước xi hơi bị dở. Giá cách đây 2 năm: loại đơn 10K, đôi 15K, bèo nhèo chưa? Bôi mấy chữ tàu ở nắp sau đi, đố ai biết đồ dỏm. Như vậy mới hạp với tiêu đề của topic này.





Để tiếp tục, tôi cho các bạn thêm 1 schema pre nữa, cũng kinh điển nhưng tone kiểu feedback.




Đang test schema pre 4 đèn 12AX7, effect loudness thật tuyệt vời, nghe nhạc vàng tiếng bass đầy cả phòng, khác hẳn với tone bass.

Đồ chơi của DIYer tube amp ko thể thiếu cái này. Weller 2 đèn của Mỹ:




Đời cũ, năm chín trăm hồi đó:

Oh.bữa nay chú mới post hàng độc đây.vài bữa rảnh mần cái mạch này của chú mới được .
Lần sau ghé chôm của chú cái mỏ hàn cho đúng điệu dây tube.hehe..
The administrator has disabled public write access.

Re: PRE TONE control HAY-DỄ -RẺ 04 Apr 2014 18:58 #1899

  • TDHien59
  • TDHien59's Avatar
  • Offline
  • Gold Boarder
  • Posts: 197
  • Thank you received: 28
  • Karma: 0
tuyenphuc wrote:

Đang test schema pre 4 đèn 12AX7, effect loudness thật tuyệt vời, nghe nhạc vàng tiếng bass đầy cả phòng, khác hẳn với tone bass.

Đang chờ bác thí nghiệm xong rồi gửi mạch này lên nha. Tôi mới đang tập trung vào cái mạch 2 đèn mà chưa đâu với đâu. Sở thích của tôi cũng khoái nhạc vàng lên không thể thiếu món này được.
Về khoản volume thật sự cũng muốn mua loại rẻ để lắp thử nhưng không có. Loại volume của Alpha Đài Loan là đồ rẻ nhất rồi.
Về loại đèn 12AX7 lắp cho rề theo khuyến cáo của bác là dùng loại nào là hợp lý bởi dòng đèn này (nhất là đời cổ) càng ngày càng đắt kinh.

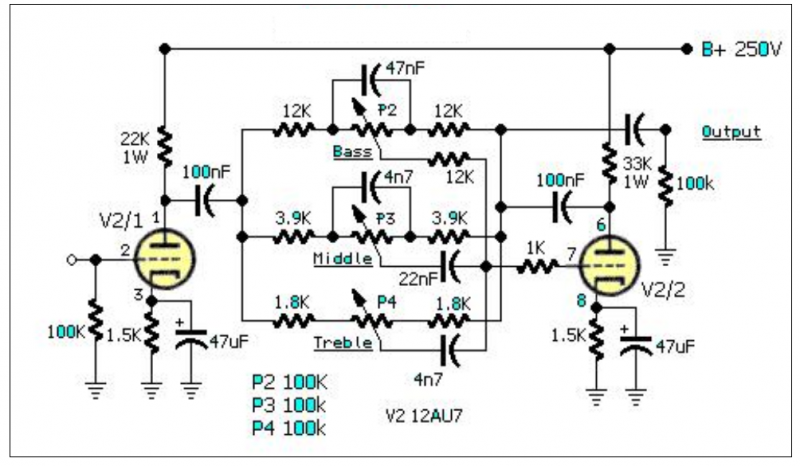
Em cũng thấy có một mạch khác dùng 12AU7 dùng cao áp có 250V:

Last Edit: 04 Apr 2014 19:12 by TDHien59.
The administrator has disabled public write access.

Re: PRE TONE control HAY-DỄ -RẺ 04 Apr 2014 21:25 #1900

  • tuyenphuc
  • tuyenphuc's Avatar
  • Offline
  • Administrator
  • Posts: 536
  • Thank you received: 93
  • Karma: 9
Bạn nên ráp thử bằng đồ thường, khi nào ưng ý rồi xả ra, ráp lại mấy hồi. Biến trở TQ bán đầy ngoài chợ, loại nhỏ chừng 5K cái thôi, vừa làm vừa chọi chuột chơi. Loại trong hình của tôi mua ở mấy cửa hàng lớn ven Lý T Kiệt, cũng đầy.

Tôi đã giải thích trong forum này rồi, 3 loại bóng 12AX7, 12AT7, 12AU7 đều xài qua lại được nhưng phải tính toán cho đúng. AX có gain (độ lợi) cao nhất thì lại có CS yếu nhất. Ngược lại, AU có CS lớn nhất nhưng gain lại nhỏ nhất, AT thì đứng giữa. Nếu bạn ráp bằng AX bị quá mạnh, có thể thay bằng AT sẽ giảm đi. Còn tùy hiệu bóng, mới cũ nữa. Tôi có lần ráp cái pre AX bóng Mỹ mới xịn, quá mạnh, phải bỏ hẳn tụ cathode mới vặn vol lên được. Bạn có biết, 1 cặp bóng 12AX7 Telefunken có giá >100$, trong khi Syvalnia chỉ 2$ ko?

Schema của bạn cũng chỉ là mạch cơ bản có thêm tầng mid bằng cách lấy mẫu của treble rồi sửa lại trị số thôi. Schema nào cũng vậy, thường chỉ tính theo trung bình, bạn phải gia giảm những trị số ở tầng tone control cho phù hợp với amp, loa và ngay cả thẩm âm của bạn. Mạch này có tụ treble 4700pF sẽ nâng ở 2-3KHz thay vì 470pF sẽ nâng ở >5K. Chạy AU đã yếu gain rồi, lại thêm trở ở anode <50K, sẽ không khuếch đại nhiều. Bởi vậy nó ko được có pot volume, có thì sẽ quá yếu. Pot cả 3 cái xài 100K cũng vậy, effect lên xuống yếu xịu. Lại còn chạy 250V nữa, mất tiếng bén. Schema này chắc xài cho những ai có tai quá nhạy. :(

Lúc nào rảnh, tôi sẽ viết thêm bài về cân chỉnh, tấn công âm sắc. Đâu phải cứ ráp theo schema là được, phải biết sửa lại theo ý mình.
The administrator has disabled public write access.

Re: PRE TONE control HAY-DỄ -RẺ 04 Apr 2014 22:10 #1901

  • 10
  • 10's Avatar
  • Offline
  • Moderator
  • Posts: 233
  • Thank you received: 46
  • Karma: 2
TDHien59 wrote:
tuyenphuc wrote:

Đang test schema pre 4 đèn 12AX7, effect loudness thật tuyệt vời, nghe nhạc vàng tiếng bass đầy cả phòng, khác hẳn với tone bass.

Đang chờ bác thí nghiệm xong rồi gửi mạch này lên nha. Tôi mới đang tập trung vào cái mạch 2 đèn mà chưa đâu với đâu. Sở thích của tôi cũng khoái nhạc vàng lên không thể thiếu món này được.
Về khoản volume thật sự cũng muốn mua loại rẻ để lắp thử nhưng không có. Loại volume của Alpha Đài Loan là đồ rẻ nhất rồi.
Về loại đèn 12AX7 lắp cho rề theo khuyến cáo của bác là dùng loại nào là hợp lý bởi dòng đèn này (nhất là đời cổ) càng ngày càng đắt kinh.

Em cũng thấy có một mạch khác dùng 12AU7 dùng cao áp có 250V:

lúc mới chơi tôi cũng có ráp qua mạch này.dùng 12au tiếng tối thui.chỉnh chọt vài bữa chán lại vứt.sau khi thay 6h1 tương đương 12at7 thì nghe khá hơn nhưng giải cao vẫn chán kg có độ động .chắc do kết cấu mạch hay sao ý.
The administrator has disabled public write access.

Re: PRE TONE control HAY-DỄ -RẺ 07 Apr 2014 12:39 #1907

  • TDHien59
  • TDHien59's Avatar
  • Offline
  • Gold Boarder
  • Posts: 197
  • Thank you received: 28
  • Karma: 0
Lấy cái sơ đồ của này của bác Phúc thử trước tiên, mạch rất đơn giản chỉ thiếu 2 đèn 12AX7 nữa là ráp. Còn việc chỉnh sao để nghe hay thì lại phải nhờ đến kinh nghiệm vài chục năm trong nghề của bác, đúng như bác nói không phải cứ ráp y chang như mạch là đã hay. Việc làm này tôi không có nghề nên không dám bàn do vậy sẽ nghe theo khuyến cáo của 'lão làng'.
Last Edit: 07 Apr 2014 12:46 by TDHien59.
The administrator has disabled public write access.

Re: PRE TONE control HAY-DỄ -RẺ 14 Apr 2014 17:43 #1930

  • nganhtuan_sg
  • nganhtuan_sg's Avatar
  • Offline
  • Expert Boarder
  • Posts: 88
  • Thank you received: 8
  • Karma: 0
Chào anh Hien59
Pre anh chuẩn bị và tiến hành thi công chưa, có gì up lên xem với nhé
The administrator has disabled public write access.

Re: PRE TONE control HAY-DỄ -RẺ 14 Apr 2014 19:31 #1931

  • TDHien59
  • TDHien59's Avatar
  • Offline
  • Gold Boarder
  • Posts: 197
  • Thank you received: 28
  • Karma: 0
Vẫn đang khoét... Chắc tuần này xong phần cơ khí.
The administrator has disabled public write access.

Re: PRE TONE control HAY-DỄ -RẺ 16 Apr 2014 15:46 #1938

  • TDHien59
  • TDHien59's Avatar
  • Offline
  • Gold Boarder
  • Posts: 197
  • Thank you received: 28
  • Karma: 0
Chào bác Phúc,
Sắp xong phần cơ khí cho rề đèn, nay phiền bác một chút kinh nghiệm 'tube' vài chục năm của bác để tiếp đến phần điện:
- Mạch rề nêu trên theo như bác có cần chỉnh sửa chút gì không? Nếu không tôi sẽ mua link kiện y chang để lắp.
- Phần nửa tầng đầu của bóng 12AX7 trong mạch này lại chạy cùng cao áp 360V với nửa tầng sau à? Tôi thấy thường nửa bóng tầng đầu sẽ chạy cao áp thấp hơn nửa tầng sau.
Last Edit: 16 Apr 2014 15:46 by TDHien59.
The administrator has disabled public write access.

Re: PRE TONE control HAY-DỄ -RẺ 16 Apr 2014 22:22 #1939

  • tuyenphuc
  • tuyenphuc's Avatar
  • Offline
  • Administrator
  • Posts: 536
  • Thank you received: 93
  • Karma: 9
Mạch cứ để nguyên theo sơ đồ, bảo đảm chạy tốt.

Vì mạch này là cắt ra từ sơ đồ rất lớn nên 2 tầng này cùng chung điện thế, nếu muốn, bạn có thể thêm điện trở khoảng 4K7 để kéo điện cho tầng đầu, nhớ phải thêm 1 tầng tụ lọc.

Mạch tone này có effect rất mạnh, nếu bạn tắt cả 3 biến trở, sẽ ko có tín hiệu. Vặn tần nào lên, chỉ có giải tần số đó qua được. Nếu để nghe nhạc, biến trở treble ko vượt quá số 3 (9 giờ), lên nữa là nghe khét ngay.

Mạch tone này cũng là loại độc lập như baxandale, nêu nghe ko vừa ý, bạn có thể đổi mạch tone khác, phần phân cực cho đèn giữ nguyên. Nếu cần tôi vẽ thêm cho bạn mạch baxandale có thêm biến trở mid, rất dễ,
The administrator has disabled public write access.
Moderators: 10
Time to create page: 0.242 seconds