foto1
Stage Pro-sound
foto1
Stage Pro-lighting
foto1
Tube Amplifier
foto1
Disco Bar
foto1
Karaoke & Bistro Systems
e-mail: soundlightingvn@gmail.com
Phone: +84 903 923 527

MISCELLANEOUS ITEMS

Ai đang truy cập

We have 19 guests and no members online

03041655
Hôm nay
Hôm qua
Tất cả
25
460
3041655

11-10-2025 00:36

Đăng ký/đăng nhập

Welcome, Guest
Username: Password: Remember me

TOPIC: Âm ly đèn Dynaco ST-70

Re: Âm ly đèn Dynaco ST-70 18 Jan 2014 18:27 #1399

  • hoangt
  • hoangt's Avatar
  • Offline
  • Senior Boarder
  • Posts: 78
  • Thank you received: 4
  • Karma: 0
Chào anh Phúc.Trước hết xin cám ơn anh đã hướng dẫn và tôi lại được thêm một kinh nghiệm về đèn trước khi bắt tay vào sản phẩm đầu tay của mình.Link anh cho tôi tìm mãi mà không thấy schema.Thôi thì anh đã giúp thì giúp cho trót.Anh add cho tôi xin cái shema đầy đủ để tôi theo đó mà thi công.Tôi vì ABC nên chỉ biết chân đốt tim cho đèn còn trong schema chân nào là chân 1,2,3 và nữa đèn còn lại chân nào là 4,5,6 thì tôi còn lúng túng lắm và điện trở con nào cần 1/2 watt rồi con nào cần 2w thì cũng xin anh chỉ giúp cho luôn thể thì may ra với trình độ của tôi có thể làm được trong vòng 1 tuần(anh thì chỉ 1 buổi từ A-Z là xong cả võ và ruột).Mong anh giúp sớm.Cám ơn anh
The administrator has disabled public write access.

Re: Âm ly đèn Dynaco ST-70 18 Jan 2014 19:02 #1400

  • hoangt
  • hoangt's Avatar
  • Offline
  • Senior Boarder
  • Posts: 78
  • Thank you received: 4
  • Karma: 0


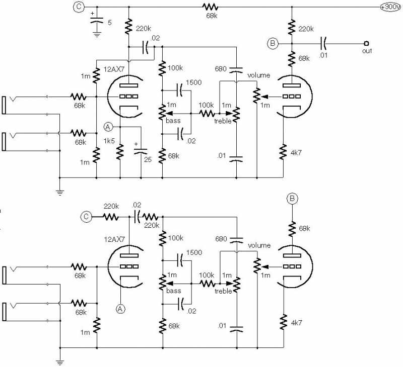
Gửi anh schema 1 để nhờ anh chú thích dùm chân đèn và sức chịu của các điện trở. Tôi định ráp theo schema này. Mong anh giúp cho càng sớm càng tốt để làm nghe Tết. Cảm ơn anh nhiều
The administrator has disabled public write access.

Re: Âm ly đèn Dynaco ST-70 18 Jan 2014 20:38 #1403

  • tuyenphuc
  • tuyenphuc's Avatar
  • Offline
  • Administrator
  • Posts: 536
  • Thank you received: 93
  • Karma: 9
Chính vì ko post file pdf được nên tôi mới cho anh link. Anh vào trang này, điền tên đèn vào ô trắng tube number, nhấn enter sẽ ra sơ đồ chân. Ở bên dưới có vài file .pdf, anh có thể click để mở ra hay down về.

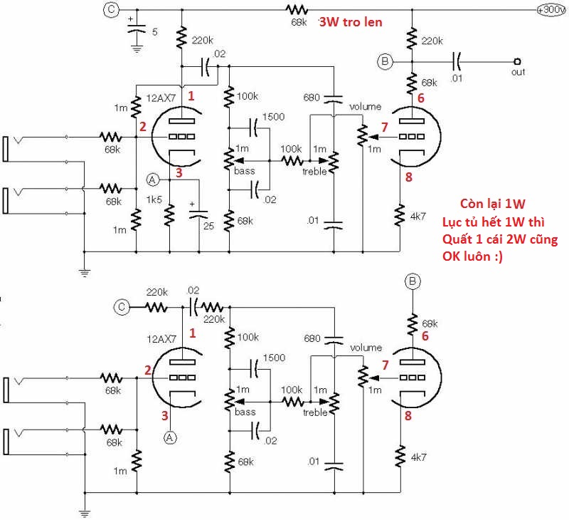
Tất cả điện trở đều là 1w (lớn hơn càng tốt) ngoại trừ trở 68k ở trên cùng phải trên 3 watt.


Tôi vừa làm vài hình bàng photoshop, post lại thử xem sao (Vậy là tôi xài firefox có lọc java nên ko post hình được, sang chrome ok ngay)






This attachment is hidden for guests.
Please log in or register to see it.


This attachment is hidden for guests.
Please log in or register to see it.

This message has attachments files.
Please log in or register to see it.

The administrator has disabled public write access.

Re: Âm ly đèn Dynaco ST-70 18 Jan 2014 23:54 #1405

  • ngvtanhb
  • ngvtanhb's Avatar
  • Offline
  • Gold Boarder
  • Posts: 218
  • Karma: 0
Hi Anh hoangt.

Mình tiếp nhé.
Chú Phúc là đại ban chủ, nên đưa ra gì là phải chính thống, nếu không các ban phái giao tranh, nên đôi khi cũng bối rối chí it như em bữa trước.
Em up lại cho anh thấy nhé.
p/s : Chú Phúc đi ngang thấy sai, bấm huyệt lại cho cháu để gian hồ khỏi ném đá cháu nhé :laugh: :laugh:

The administrator has disabled public write access.

Re: Âm ly đèn Dynaco ST-70 19 Jan 2014 00:13 #1406

  • hoangt
  • hoangt's Avatar
  • Offline
  • Senior Boarder
  • Posts: 78
  • Thank you received: 4
  • Karma: 0
Chào anh ngvtanhb, do tôi còn ABC vì vậy tôi có băn khoăn.
1. Theo bác Tuyên Phúc thì đèn 12AX7 giống chân cẳng y chang 6SN7 nhưng theo mạch anh cho thì đèn này đốt tim là chân 4, chân 5 trong lúc đó đèn 6SN1 thì đốt tim là chân 7, chân 8 vậy nếu tôi sử dụng đèn 6SN7 thì có phải đổi mạch không? (Sợ đèn bị tèo)
2. Vì vậy anh giải thích cho và nếu anh có mạch pre-amp có tone-control thì cho tôi xin.
Cám ơn anh trước.
The administrator has disabled public write access.

Re: Âm ly đèn Dynaco ST-70 19 Jan 2014 02:16 #1408

  • ngvtanhb
  • ngvtanhb's Avatar
  • Offline
  • Gold Boarder
  • Posts: 218
  • Karma: 0
Hi Anh hoangt.
Hee, anh hỏi thì em vấn đáp cùng anh nhé.
Thứ 1: Em kg có cái ampli đèn nào, em mới thấy cái Ampli đèn cách đây chừng 2 tháng tại 1 quán café, em kết nó liền là tìm hiểu thì ra, Anh/em ở VN mình làm bấy bá rồi, chứ không còn cái gì đó quyền bí nữa, Thế là em tìm hiểu, và quyết định “đậu” tại Web Chú Phúc này luôn để tiến hành.
Thứ 2. Em làm cơ khí, nên về điện chả thông là mấy. Em có làm điện nhưng toàn kết nối những bộ được đóng gói lại thành một cụm là chạy thôi, còn bên trong nó là gì em kg biết, mà xem cũng chẳng hiểu, nên thôi. Giờ chơi DIY thì phải học. Nói về học thì tầm kiến thức em về Ampli cỡ học sinh lớp 2 thôi. (người ta tốt nghiệp hay lớp 17,18 gì rồi)
Như anh nói : Anh có bộ bóng 6SN7, muốn ráp mạch Pre như sơ đồ 12AX thì em cũng thấy lăng tăng. Thôi làm đại hư thì tính tiếp, Chứ chắc ăn, mới làm thì cũng khó, chả ai dám tư vấn, vì nó nhiều vấn đề mà anh.
Ngày 10 năm trước Chủ em đưa cho em 1 bộ CNC Controller + Bộ Driver, Motor Servo của Mitsubishi mới ken xà ben ($15k) để em setup vào 1 cái thân máy CNC cũ, nhìn thấy mới quá cóng tay chân, đấu xong Mới mở điện cái cụp là tủ điện nổ bụp bụp … , nổ ngay bộ công suất Driver, hết cứu tại VN luôn (sửa 7 nghìn nữa). thế là danh dự mất hết trơn hết trọi tại chỗ. nhưng cũng phải làm, chẳng lẽ bỏ chạy anh.
Anh nó anh sợ “tèo” thì em cũng nhăng rang cười khì khà với anh, chứ biết sao giờ, “tèo” nó nhiều cái đề “tèo” kaka. Mua 1 cặp 12AX khỏi sợ anh ơi
Thôi vào chủ đề





Chú Phúc để anh 2 cái datasheet, anh dò đi, em dò và thấy khác thật. Trong khi bóng, nó cũng nhiều loại, mhieu mã, có khi quen thuộc cái này, cái kia, sao nhớ hết anh ha.
2 Hình datasheet ý. Em thấy dòng đổ xuống cho 2 đèn là khác nhau phần (**). Không biết đúng không.
Nếu theo sơ đồ anh khoái.
Thì với Cái 12AX thì 1,2mA, thì điện trở gánh trên 12AX để yên
còn 6SN7 thì 9.0mA. Nếu như vậy thì anh tính lại, để nó đổ dòng đủ 9.0mA (R nhỏ lại)
Còn sơ đồ chân, thì thấy khác, anh dò theo định nghĩa từng chân mà anh đấu nhé. Phải hỏi lại Chú Phúc, Em cũng hóng để nghe câu trả lời mà học hỏi nè.
Trên đây là những gì, em chia sẻ, hoàn toàn không chính thống, chỉ là “mò” sai thì chỉ bảo em, đừng la mắng, tội nghiệp em
Em lót dép hóng và theo dõi chủ đề của anh đây
The administrator has disabled public write access.

Re: Âm ly đèn Dynaco ST-70 19 Jan 2014 02:37 #1409

  • ngvtanhb
  • ngvtanhb's Avatar
  • Offline
  • Gold Boarder
  • Posts: 218
  • Karma: 0
Hi Anh hoant

Anh ngâm cứu cái pre này nữa nhé,



link nè : www.sieuthiav.net/mach-chinh-am-sac-pcb54-p-1056.html
Anh alo, còn lấy 1 cái, còn kg ráp, em thấy cũng gọn
The administrator has disabled public write access.

Re: Âm ly đèn Dynaco ST-70 19 Jan 2014 02:48 #1410

  • tuyenphuc
  • tuyenphuc's Avatar
  • Offline
  • Administrator
  • Posts: 536
  • Thank you received: 93
  • Karma: 9
Anh Hoàng lại chưa hiểu rồi, mạch 12AX7 muốn đổi sang 6SN7 phải đổi lại chân cho phù hợp:

Cụ thể: Đèn 12AX7 có chân AGK 1,2,3 thì sang 6SN7 AGK sẽ là chân 2,1,3. Tương tự 6,7,8 đổi sang 5,4,6.

12AX7 đốt tim 6v3 bằng cách chập 2 chân 4,5 làm 1 chân và chân 9 làm chân khác. 6SN7 chỉ dùng 2 chân 7,8. Anh đọc kỹ sơ đồ chân sẽ hiểu rõ hơn.

Nếu anh đang có mạch in của 12AX7 thì ko đổi được vì 2 loại chân khác nhau hoàn toàn, chỉ dùng khi ráp trạm thôi.
@ ngvtanhb: Đừng căn cứ theo datasheet, bao la lắm, mỗi nhãn hiệu cũng khác xa rồi, còn cũ mới nữa. Trên kinh nghiệm quốc tế là thay thế được, cứ xài đi, ko sao hết, sau này sẽ biết. Cái pre- tôi ráp cũng là 6SN7 đó, chạy ngon lành, nhìn hình là thấy ngay.

Chuyện sơ đồ thì còn dài, khi nào thuận tiện, tôi sẽ viết ra.

Tôi cũng có thời gian chơi đồ CNC, bây giờ chán rồi. Thằng em ruột tôi ở chung nhà chuyên sửa đồ này. Tôi thì ko thích sửa, chỉ thích làm ra thôi.
Last Edit: 19 Jan 2014 02:55 by tuyenphuc.
The administrator has disabled public write access.
The following user(s) said Thank You: ngvtanhb

Re: Âm ly đèn Dynaco ST-70 19 Jan 2014 11:19 #1412

  • hoangt
  • hoangt's Avatar
  • Offline
  • Senior Boarder
  • Posts: 78
  • Thank you received: 4
  • Karma: 0
Cám ơn anh.Hôm nay CN tôi sẽ ráp thử,vùa phóng lớn hình pre anh đã ráp để làm theo.Nếu có gì chưa rõ tôi nhờ anh giúp nghe.Chào anh.
The administrator has disabled public write access.

Re: Âm ly đèn Dynaco ST-70 19 Jan 2014 11:40 #1414

  • hoangt
  • hoangt's Avatar
  • Offline
  • Senior Boarder
  • Posts: 78
  • Thank you received: 4
  • Karma: 0
Hôm nay tôi ráp thử.Như vậy là đã thông kinh mạch về sự chân cẵng của 2 đèn 12AX7 và 6SN7 được Bác Phúc hướng dẫn và động viên mình cứ làm thôi nếu có tèo đèn thì năn nỉ xin tiền vợ mua đèn khác ở Đà nẵng bán nhiều.Anh và tôi cùng làm nghe,có gì băn khoăn thì anh và tôi cùng chia ra mà hỏi Bác Phúc để Bác P chỉ gửi cho 1 người là đủ.Theo dõi topic tôi cũng như anh đều đang dự định khởi công 1 công trình lập thành tích chào mừng tết nguyên đán nhưng anh thuận lợi hơn tôi là ở SG thiếu tụ hay điện trở là ra N Tảo có ngay,tôi thì chạy kiếm nhiều chổ sữa chữa năn nỉ xin đồ củ,có khi còn nằm trong mấy đồ đồng nát để gở ra.Tôi ráp pre-amp có Tone control nầy dùng đèn 6SN7 vì B Phúc có khuyên là nó hay hơn,ít tiếng ồn và gồ ghề hơn cho vợ con thấy công trình của mình đáng giá sau thời gian ngủ 1 mình.Có gì anh em mình trao đổi nghe.Nhờ cái pre ta thêm 1 người bạn cùng sở thích.Chào
The administrator has disabled public write access.
Moderators: 10
Time to create page: 0.109 seconds