foto1
Stage Pro-sound
foto1
Stage Pro-lighting
foto1
Tube Amplifier
foto1
Disco Bar
foto1
Karaoke & Bistro Systems
e-mail: soundlightingvn@gmail.com
Phone: +84 903 923 527

MISCELLANEOUS ITEMS

Ai đang truy cập

We have 25 guests and no members online

03041661
Hôm nay
Hôm qua
Tất cả
31
460
3041661

11-10-2025 00:39

Đăng ký/đăng nhập

Welcome, Guest
Username: Password: Remember me
  • Page:
  • 1
  • 2

TOPIC: 6080 RCA OTL XIN TƯ VẤN..

6080 RCA OTL XIN TƯ VẤN.. 10 Nov 2011 12:52 #730

  • 10
  • 10's Avatar
  • Offline
  • Moderator
  • Posts: 233
  • Thank you received: 46
  • Karma: 2
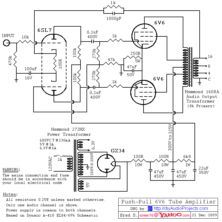
chào chú.tình cờ lang thang trên mạng thấy schermatic RCA lắp theo kiểu OTL hay quá post lên xin chú tư vấn vài điều.
1.mạch này không cần biến thế nguồn OPT xuất âm giảm được 50% usd.
2.nghe ngóng một vài nơi OTL hay hơn OPT(mấy bác tango..nghe được chắc buồn lắm nhi)
3.bóng 6080/6AS7G này không biết chất âm thế nào,thiên về mid/high/low ?
4.mấy con nắn điện SR1,2,3,4. thay bằng 1N5408/1N4007 OK k chú.
5.làm sao hạ trở output 16 ôm xuống 8 hoặc 4 ôm hả chú.
xin chú cho ý kiến.
The administrator has disabled public write access.

Re:6080 RCA OTL XIN TƯ VẤN.. 10 Nov 2011 12:55 #731

  • 10
  • 10's Avatar
  • Offline
  • Moderator
  • Posts: 233
  • Thank you received: 46
  • Karma: 2
ảnh nó đây
The administrator has disabled public write access.

Re:6080 RCA OTL XIN TƯ VẤN.. 10 Nov 2011 13:01 #732

  • 10
  • 10's Avatar
  • Offline
  • Moderator
  • Posts: 233
  • Thank you received: 46
  • Karma: 2
không post được nên chú xem ở đây nhé.

www.triodeel.com/rcaotl.gif
The administrator has disabled public write access.

Re:6080 RCA OTL XIN TƯ VẤN.. 10 Nov 2011 22:09 #737

  • tuyenphuc
  • tuyenphuc's Avatar
  • Offline
  • Administrator
  • Posts: 536
  • Thank you received: 93
  • Karma: 9
Trước khi post hình phải resize cho nó xuống < 800 x 600 pixel, forum mới nhận. Tôi post lên giùm em nè.



& OTL dĩ nhiên hay hơn OPT, nhưng khó ráp, cần đèn mới 100% nếu ko sẽ méo tiếng. Nhất là ko ráp PP được.

& Ráp class A thì nghe tiếng mid nhiều thôi. Ở VN đã có người ráp bóng này kinh doanh rồi, nhiều bóng to đùng nên thấy hoành tráng lắm.

& Diod thì cứ 4007, gồ ghề hơn thì 5408.

& Cứ cắm loa 8ohm vào, hơi nóng đèn 1 tí, ko sao đâu. Ráp loại này nếu có sao là chuần bị tinh thần đi lượm màng loa rách. :cheer:

& Nguồn điện nhà 1 đầu xuống thẳng mass, thấy ghê quá. Nếu ráp, tăng cường thêm 1 cục biến thế cách ly 220 => 110 cho nó lành. Thêm luôn 1 cục đốt tim 6v3 luôn, điện trở ráp trật cái là đi luôn giàn tim đèn, bật lên tối thui. :cheer:
The administrator has disabled public write access.

Re:6080 RCA OTL XIN TƯ VẤN.. 10 Nov 2011 23:23 #739

  • 10
  • 10's Avatar
  • Offline
  • Moderator
  • Posts: 233
  • Thank you received: 46
  • Karma: 2
eo ôi nghe chú nói mà ghê cả răng.cháu cũng nghĩ như chú,phải làm cục nguồn 110v cho an toàn.
phần đốt tim cũng quan trọng mà sao RCA lại làm mạch đơn giản thế nhi?
mấy bóng này nhìn hoành tráng lắm hả chú.vụ này hay wa,nhất định DIY thử cái này xem.
xong nhất định up vào danh mục giới thiệu sản phẩm mới được.
ha ha :laugh: bi giờ đi đặt bóng cái đã..
The administrator has disabled public write access.

Re:6080 RCA OTL XIN TƯ VẤN.. 16 Nov 2011 16:56 #759

  • 10
  • 10's Avatar
  • Offline
  • Moderator
  • Posts: 233
  • Thank you received: 46
  • Karma: 2
nối tiếp dự án OTL.
mấy bóng 6080 khó kiếm quá,đành sài 6as7GT mà lại là 6N13PJ sino china nữa chứ.
không bít thằng cu này nghe ra gì không nữa.
không sài 3 bóng theo mạch mà nối tiếp 5 bóng/ kênh maximun hoành tráng luôn.
vẫn là phần nguồn lấy trực tiếp từ lưới điện nhà,mà 220v nữa chứ (hic :silly: )
toàn bộ trở hạn dòng nguồn sài loại 20w cho mát.
đốt tim đèn 4 con 7805 cho chắc ăn.có gì nó xit khói trước khi rụng tim đèn
2 con gánh bóng công xuất.còn lại là 2con kia.
không biết có đủ dòng không chú nhi?
vì là DIY nên cháu nghĩ phải làm sao cho gọn/đơn giản /rẻ tiền nhưng vẫn có thể nghe được.nếu đầu tư hoành tráng quá thì nên mua cho khỏe :lol:
The administrator has disabled public write access.

Re:6080 RCA OTL XIN TƯ VẤN.. 22 Dec 2011 20:45 #835

  • thanghd
  • thanghd's Avatar
  • Offline
  • Senior Boarder
  • Posts: 55
  • Thank you received: 3
  • Karma: 0
Nhân đây xin hỏi mọi người kinh nghiệm cân chỉnh. Sau khi rút kinh nghiệm từ bài 4 của thày Phúc.Tôi đã thận trọng cắm đèn và không có vấn đề gì, sáng đều, không khói gì cả. Tuy nhiên chỉ có tiếng sôi nhẹ ở loa.Đo điện áp các vị trí anot đạt 268 V, lưới 2: 268v. Riêng ở lưới 1 đo được 0v, 'Hay đồng hồ không đo được nên chỉ số 000'.(Lắp theo sơ đồ bạn 10 post lên) .Xin được chỉ giáo. Cám ơn bạn 10 đã thông báo.
The administrator has disabled public write access.

Re:6080 RCA OTL XIN TƯ VẤN.. 23 Dec 2011 15:26 #836

  • 10
  • 10's Avatar
  • Offline
  • Moderator
  • Posts: 233
  • Thank you received: 46
  • Karma: 2
lúc đầu mình lắp cũng gặp phải hiện tượng này.
có thể do phần nguồn làm chưa kỹ,bạn thử làm lại nguồn xem.
sau khi thiết kế lại loc nguồn thì k còn bị nữa.

mình pots lên cho bạn tham khảo.mạch này mình cho chạy 250v bớt nóng bóng cs,tiếng mượt mà hơn.
ở ngưỡng 300v thì tiếng mạnh nhưng khi mình cho hết âm lượng thì bị bể tiếng.(bệnh này chắc đợi thêm vài năm công lực nữa chắc mới chữa được):(

mình sài el84 và 12ax7 k biết bạn sài bóng gì.

cắp jac input vào xem có còn bị k.
nhân đây hỏi bạn có lấy linh kiện k,mình đã để lại 4tu 68u rồi đó.
bạn cho địa chỉ/dt mình gủi phát nhanh cho.
The administrator has disabled public write access.

Re:6080 RCA OTL XIN TƯ VẤN.. 23 Dec 2011 16:30 #837

  • thanghd
  • thanghd's Avatar
  • Offline
  • Senior Boarder
  • Posts: 55
  • Thank you received: 3
  • Karma: 0
Cám ơn bạn đã chỉ dẫn, ý bạn đúng ý của Mr Tuyên Phúc. Mình lắp theo sơ đồ bạn cấp đó, trước mắt lắp tạm 6H8C và 2x 6P6S của Nga + 5U4G RCA vì lần đầu nên sợ hỏng đèn tốt.Vừa qua đăng ký, chưa kịp ra ngân hàng thì hết mất rồi, bạn để cho mình mấy tụ 68uf đó, sẽ chuyển tiền trả bạn ngay. Địa chỉ : 233 Bùi Thị Xuân, thành phố Hải dương, mobill : 0913255083. Rất cám ơn.
The administrator has disabled public write access.

Re:6080 RCA OTL XIN TƯ VẤN.. 23 Dec 2011 20:40 #838

  • 10
  • 10's Avatar
  • Offline
  • Moderator
  • Posts: 233
  • Thank you received: 46
  • Karma: 2
OK.233 Bùi Thị Xuân, thành phố Hải dương(không có phường xã gì ah)
tên người nhận nữa.

nếu bạn sài bóng tương đương 6h8 và 6p6 theo mình nên chạy 250v là ok nhât,
mình có thử lắp bóng tương đương 6n4/12ax7 và 6n14n/el84 của china và russia thì kết quả âm thanh không thay đổi nhiều.vẫn hay như thường(cảm nhận bằng đôi tai,với máy đo đạt...?).mà giá của 2 cái chênh lệch gấp đôi.;)

bạn làm thêm mạch pre nữa sẽ hay hơn nhiều so với cắm trực tiếp vào đầu đĩa.
The administrator has disabled public write access.
  • Page:
  • 1
  • 2
Moderators: 10
Time to create page: 0.093 seconds