foto1
Stage Pro-sound
foto1
Stage Pro-lighting
foto1
Tube Amplifier
foto1
Disco Bar
foto1
Karaoke & Bistro Systems
e-mail: soundlightingvn@gmail.com
Phone: +84 903 923 527

MISCELLANEOUS ITEMS

Ai đang truy cập

We have 2 guests and no members online

03041893
Hôm nay
Hôm qua
Tất cả
263
460
3041893

11-10-2025 12:18

Đăng ký/đăng nhập

Welcome, Guest
Username: Password: Remember me

TOPIC: tư vấn ráp ampli đèn EL84

Re:tư vấn ráp ampli đèn EL84 09 Feb 2012 02:26 #925

  • tuyenphuc
  • tuyenphuc's Avatar
  • Offline
  • Administrator
  • Posts: 536
  • Thank you received: 93
  • Karma: 9
Em cứ ráp nhiều, thay đổi nhiều, tự dưng em sẽ biết, nếu có niềm đam mê cực kỳ. Những chuyện này, nếu có trước mặt, đo vài nhát, tôi có thể trả lời cho em 1 số kết quả. Nhìn sơ đồ mà dám nói đúng sai là chuyện viễn vông. Chẳng ai có thể chắc chắn cả (Tây cũng vậy). Lý thuyết là 1 chuyện, thực hành là 1 chuyện, khác xa nhiều lắm. Tôi chỉ ráng hướng dẫn cho các bạn mới tập ráp đừng phạm những sai lầm cơ bản thôi, còn vấn đề hay ho là 1 chuyện khác. Từ từ, tôi sẽ ráng nhớ lại và viết bài hướng dẫn về cân chỉnh nâng cao cho các bạn sau. Về sau này, khi nghiên cứu qua pro-sound, tôi nhận thấy các bạn còn quá nhiều ngộ nhận về AT lắm.

Cái amp tôi ráp đầu tay hồi năm bẩy mấy, bị feedback ngược, hú tùm lum, lúc đó tôi cũng chả biết xử lý ra làm sao (vậy mà cũng đổi được 1 cái honda dame cũ rích đấy). Các bạn bây giờ có điều kiện học hỏi hơn tôi lúc đó nhiều, phải làm tốt hơn tôi hồi đó chứ.

Sơ đồ của em, nếu ráp chạy tốt rồi thì cứ làm nữa đi, tôi không thể tư vấn thêm. Có điều tôi thấy độ khuếch đại (gain) hơi bị thiếu (chỉ có 1 đèn pre), phải có pre-amp mạnh mới đưa vào được. Theo kinh nghiệm của tôi thì tiếng sẽ không “bén cạnh”. Em nên dự trù sẽ ráp thêm thêm 1 đèn pre nữa (cứ khoan lỗ rồi để đó, sau này tính sau, dễ mà).
The administrator has disabled public write access.

Re:tư vấn ráp ampli đèn EL84 09 Feb 2012 13:30 #926

  • muathuuongruou
  • muathuuongruou's Avatar
  • Offline
  • Expert Boarder
  • Posts: 120
  • Karma: 2
Tầng đầu nó là đèn 6N7GT/6H7C là dual triode chung Katot cháu đấu 2 anode chập vào nhau và 2 lưới chập vào nhau ( tương đương với 2 bóng đấu song song) dòng cháu đo được ở catot là 5ma không biết có đủ gain không ạ. ngoài ra cháu vấn đấu vào cái pre bên ngoài.
The administrator has disabled public write access.

Re:tư vấn ráp ampli đèn EL84 09 Feb 2012 14:15 #927

  • muathuuongruou
  • muathuuongruou's Avatar
  • Offline
  • Expert Boarder
  • Posts: 120
  • Karma: 2
Cháu hỏi thêm chút. Dòng cháu đo và tính được ở katot của đèn đầu là 5ma và của đèn công suất là 35ma tổng là 40ma. Nếu cháu dùng biến thế nguồn là 80ma (280-0-280)cho 2 kênh thì có thể chạy được an toàn không hay là cứ nhất thiết phải để dư dòng tại biến thế nguồn ra ạ. Và nếu để dư ra thì khoảng bao nhiêu % là hợp lý nhất. (hiện tại nguồn cũ của nó là 350-0-350 dòng 125ma do dùng nguồn này cháu phải lắp thêm trở tải rất nhiều mới hạ được xuông 300 vdc)
Xin lỗi chú vì cháu phải hỏi cả những mục này nhưng do cháu không phải chuyên ngành về điện và điện tử.
The administrator has disabled public write access.

Re:tư vấn ráp ampli đèn EL84 09 Feb 2012 15:37 #928

  • muathuuongruou
  • muathuuongruou's Avatar
  • Offline
  • Expert Boarder
  • Posts: 120
  • Karma: 2
Hoặc có cách nào có thể dùng được mỗi nửa cuộn cao thế vào riêng 1 kênh không ạ, như thế sẽ có lợi về dòng.
The administrator has disabled public write access.

Re:tư vấn ráp ampli đèn EL84 09 Feb 2012 21:41 #929

  • tuyenphuc
  • tuyenphuc's Avatar
  • Offline
  • Administrator
  • Posts: 536
  • Thank you received: 93
  • Karma: 9
Hai đèn đấu song song chỉ tăng dòng. Việc tăng giảm dòng, gain out còn tùy thuộc vào điện trở anode. Điện trở lớn thì tăng gain, giảm dòng, trở nhỏ đi thì ngược lại. Ở đây, trở 18K là cốt lấy dòng rồi nên gain hơi yếu. Cứ ráp đi, thấy yếu thì tách 2 đèn ra, lấy 1 đèn làm pre tăng cường.

Dĩ nhiên dòng cấp phải bằng hay lớn hơn dòng tiêu thụ, nhỏ quá biến thế sẽ nóng. Nguồn AC nếu cao có thể trị bằng đồi đèn nắn điện loại nhỏ dòng hơn, hay cũ hơn. Nó sẽ tụt áp khá nhiều đấy. Dùng trở chỉ cho bóng pre, cho công suất sao được.

Tách 2 cuộn ra thì cũng y vậy, mỗi bên sẽ giảm dòng quá nửa, chất lượng lại kém đi. Nếu biến thế có điện thế thấp, nắn điện bằng diode sẽ tăng dòng đáng kể so với đèn.
The administrator has disabled public write access.

Re:tư vấn ráp ampli đèn EL84 13 Feb 2012 15:39 #934

  • muathuuongruou
  • muathuuongruou's Avatar
  • Offline
  • Expert Boarder
  • Posts: 120
  • Karma: 2
Chào chú phúc.
Chú có mạch phono nào hay không ạ, cho cháu xin với. Cháu vừa tậu được bộ cơ đĩa than xong. chưa có phono nên chưa nghe được.
Cảm ơn chú.
The administrator has disabled public write access.

Re:tư vấn ráp ampli đèn EL84 14 Feb 2012 14:48 #937

  • tuyenphuc
  • tuyenphuc's Avatar
  • Offline
  • Administrator
  • Posts: 536
  • Thank you received: 93
  • Karma: 9
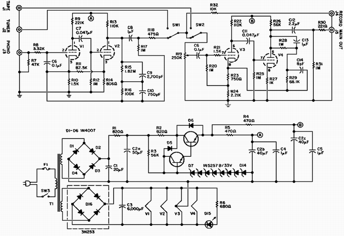
Ngã vào Phono ráp đơn thuần bằng đèn không hay bằng dùng biến thế như những pre-amp xịn. Tôi post vài mạch pre đơn giản để em nghiên cứu.

The administrator has disabled public write access.

Re:tư vấn ráp ampli đèn EL84 14 Feb 2012 14:49 #938

  • tuyenphuc
  • tuyenphuc's Avatar
  • Offline
  • Administrator
  • Posts: 536
  • Thank you received: 93
  • Karma: 9
The administrator has disabled public write access.

Re:tư vấn ráp ampli đèn EL84 14 Feb 2012 18:10 #939

  • muathuuongruou
  • muathuuongruou's Avatar
  • Offline
  • Expert Boarder
  • Posts: 120
  • Karma: 2
Chào chú phúc
Ở mạch 1 thì phần phono chỉ cắt mạch đến đây thôi đúng không ạ
Chú có thể gửi đính kèm cho cháu ảnh to hơn đc không ạ, cháu đọc khó quá.
Cảm ơn chú.
The administrator has disabled public write access.

Re:tư vấn ráp ampli đèn EL84 14 Feb 2012 18:12 #940

  • muathuuongruou
  • muathuuongruou's Avatar
  • Offline
  • Expert Boarder
  • Posts: 120
  • Karma: 2
Cắt mạch đến công tắc S3 thôi đúng không ạ. cháu úp hình bị lỗi
The administrator has disabled public write access.
Moderators: 10
Time to create page: 0.284 seconds