foto1
Stage Pro-sound
foto1
Stage Pro-lighting
foto1
Tube Amplifier
foto1
Disco Bar
foto1
Karaoke & Bistro Systems
e-mail: soundlightingvn@gmail.com
Phone: +84 903 923 527

MISCELLANEOUS ITEMS

Ai đang truy cập

We have 3 guests and no members online

03041614
Hôm nay
Hôm qua
Tất cả
444
357
3041614

10-10-2025 23:19

Đăng ký/đăng nhập

Welcome, Guest
Username: Password: Remember me

TOPIC: PRE TONE control HAY-DỄ -RẺ

Re: PRE TONE control HAY-DỄ -RẺ 18 Jan 2014 20:30 #1402

  • ngvtanhb
  • ngvtanhb's Avatar
  • Offline
  • Gold Boarder
  • Posts: 218
  • Karma: 0
Hi Anh hoangt

Mình có cái schematic nào đâu. đang học hỏi làm 1 cái ampli đèn, có nhá lửa lòe loẹt tý, để bạn bè tới nhà chơi có dịp "nổ" tý, mà thấy giờ cũng bí bách quá, vì điện, đóm chả hiểu gì nhiều, cũng kg nghiên cứu gì, trước giờ ampli ở nhà, thấy mở có điện vặn "núm" kêu là thích rồi, nên cũng mù tịt.
Mình có lang thang trên mạng, mình thấy cái Preamp này của một tiệm bán linh kiện ở Hà Nội Post lên để bán PCB bạn có thấy chưa, mình up thử bạn bình luận tý nhé, Nếu có rồi, và dung thử rồi, quánh giá nghe với nhé,
Không biết up lên có bị ảnh hưởng tác quyền gì không. Nếu ngon. alo lấy 1 cái, về gắn chắc rẻ hơn làm :)

www.sieuthiav.net/mach-chinh-am-sac-pcb54-p-1056.html

[attachment:1]sodo-machchinhamsac_09.jpg[/attachment]
The administrator has disabled public write access.

Re: PRE TONE control HAY-DỄ -RẺ 21 Feb 2014 16:03 #1574

  • 10
  • 10's Avatar
  • Offline
  • Moderator
  • Posts: 233
  • Thank you received: 46
  • Karma: 2
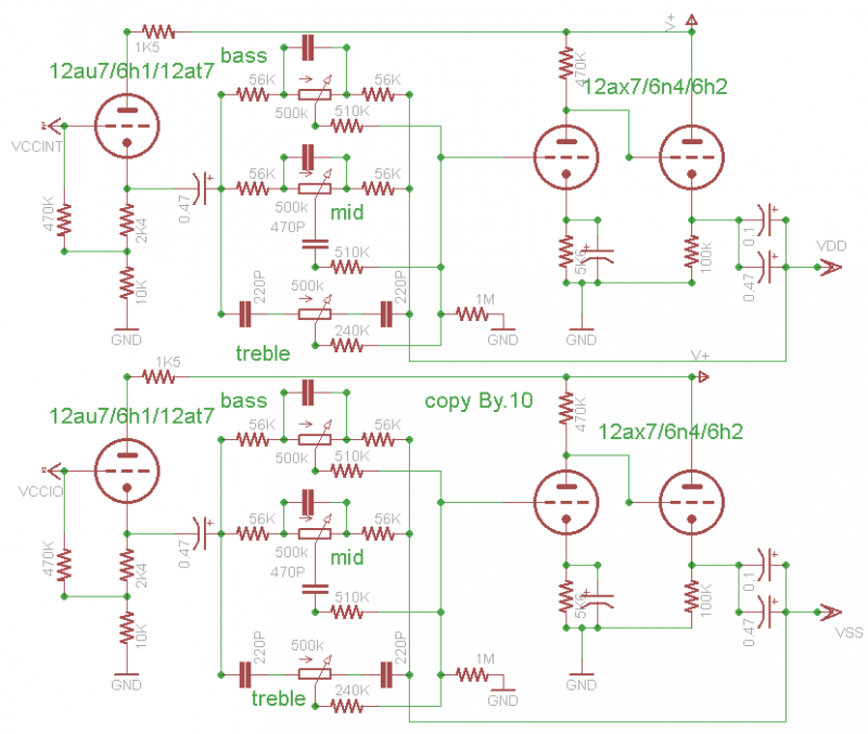
chào các bạn thích món ton-control này.thấy mọi người quan tâm mình cũng xin post thêm mạch chỉnh bass/treble đơn giản dùng các loại đèn rẻ tiền của nga.6h1-6h2-6h3...để cho có chất đèn lung linh tí.kinh phí đầu tư cũng ít dễ làm.
các bạn chỉ cần in ra giấy -dùng bàn ủi lên mạch-rửa mạch ra là có cái kit để chơi rồi.
-lưu ý đây chỉ là 1 kênh mono.
The administrator has disabled public write access.

Re: PRE TONE control HAY-DỄ -RẺ 21 Feb 2014 16:08 #1576

  • 10
  • 10's Avatar
  • Offline
  • Moderator
  • Posts: 233
  • Thank you received: 46
  • Karma: 2
10 wrote:
chào các bạn thích món ton-control này.thấy mọi người quan tâm mình cũng xin post thêm mạch chỉnh bass/treble đơn giản dùng các loại đèn rẻ tiền của nga.6h1-6h2-6h3...để cho có chất đèn lung linh tí.kinh phí đầu tư cũng ít dễ làm.
các bạn chỉ cần in ra giấy -dùng bàn ủi lên mạch-rửa mạch ra là có cái kit để chơi rồi.
-lưu ý đây chỉ là 1 kênh mono.

p/s chú Phuc.hình như site của chú bữa nay kg up ảnh lên được.
The administrator has disabled public write access.

Re: PRE TONE control HAY-DỄ -RẺ 21 Feb 2014 17:07 #1577

  • tuyenphuc
  • tuyenphuc's Avatar
  • Offline
  • Administrator
  • Posts: 536
  • Thank you received: 93
  • Karma: 9
Em thử dùng trình duyệt khác xem, tôi xài firefox 26 cũng bị lỗi, chuyển qua chrome thì được.
The administrator has disabled public write access.
The following user(s) said Thank You: 10

Re: PRE TONE control HAY-DỄ -RẺ 21 Feb 2014 18:02 #1578

  • 10
  • 10's Avatar
  • Offline
  • Moderator
  • Posts: 233
  • Thank you received: 46
  • Karma: 2






con cáo lửa không load được ảnh. :evil:
The administrator has disabled public write access.

Re: PRE TONE control HAY-DỄ -RẺ 21 Feb 2014 18:38 #1579

  • 10
  • 10's Avatar
  • Offline
  • Moderator
  • Posts: 233
  • Thank you received: 46
  • Karma: 2
đây là mạch nguồn dùng fet làm ổn áp.khá đơn giản linh kiện dễ tìm.



thêm 1 mạch kinh điển nửa,dùng được khá nhiều loại đèn.chỉ cần thay đổi chân đốt tim.

The administrator has disabled public write access.

Re: PRE TONE control HAY-DỄ -RẺ 21 Feb 2014 20:34 #1584

  • hoangt
  • hoangt's Avatar
  • Offline
  • Senior Boarder
  • Posts: 78
  • Thank you received: 4
  • Karma: 0
Cám ơn bạn @10 nghe.Tôi sẽ nghiên cứu làm theo
The administrator has disabled public write access.

Re: PRE TONE control HAY-DỄ -RẺ 23 Feb 2014 01:27 #1588

  • ngvtanhb
  • ngvtanhb's Avatar
  • Offline
  • Gold Boarder
  • Posts: 218
  • Karma: 0
Hi Anh @10.
Cho em hỏi tý. Em nhìn hình mạch nguồn dùng FET của anh, em có cảm giác Diode mắt ngược hay sao đấy. Nếu không, giải thích giúp em với, em nhìn Diode, em không hiểu, có phải dùng nó bảo vệ FET không ?
The administrator has disabled public write access.

Re: PRE TONE control HAY-DỄ -RẺ 23 Feb 2014 20:13 #1589

  • 10
  • 10's Avatar
  • Offline
  • Moderator
  • Posts: 233
  • Thank you received: 46
  • Karma: 2
nó là con zener ghim áp 10v tạo điểm làm việc cho fet không phải diode đâu nhé bạn. :)
The administrator has disabled public write access.

Re: PRE TONE control HAY-DỄ -RẺ 24 Feb 2014 00:24 #1590

  • ngvtanhb
  • ngvtanhb's Avatar
  • Offline
  • Gold Boarder
  • Posts: 218
  • Karma: 0
Hi Anh @10.
Cám ơn anh giải đáp thét mét của em nhé :)
Em thợ điện nước, thấy bóng đèn lạ là chịu chết, hổng dám câu dây.
Anh vẽ cho Diode nhảy lên trên, làm em rối tung :lol:
Layout anh vẽ bằng Egle hả, Nhìn đẹp quá. Ở Egle mấy bóng 9 chân, thư viện có sẵn không anh. Em tò mò tý :blush:
The administrator has disabled public write access.
Moderators: 10
Time to create page: 0.127 seconds